找回密码
 立即注册
首页 业界区 安全 阿里面试:10Wqps高并发,具体 的 “限流阈值” 怎么 计 ...

阿里面试:10Wqps高并发,具体 的 “限流阈值” 怎么 计算 ?

榷另辑 2025-9-28 18:21:15
本文 的 原文 地址

原始的内容,请参考 本文 的 原文 地址
本文 的 原文 地址
尼恩说在前面

在40岁老架构师 尼恩的读者交流群(50+)中,最近有小伙伴拿到了一线互联网企业如阿里、滴滴、极兔、有赞、希音、百度、网易、美团的面试资格,遇到很多很重要的面试题:
10wqps 限流 阈值,是怎么计算出来的?
你们项目中,怎么限流的?
前段时间小伙伴面试阿里,遇到这个问题。  小伙伴没有准备好,  面试挂了。
问题说明:

限流这项技术,看似简单,实则涉及到算法理论选择与复杂工程落地之间的大量细节与权衡。
记住,当被问及限流时,千万别只停留在背诵算法层面。
45岁老架构师  尼恩提示:
要主动把话题引向阈值的科学计算方法论,向面试官展示你如何结合流量预估、压力测试、  监控数据、  自适应动态调整等多种手段,来解决一个现实的复杂工程难题。
这正是展现你技术深度、让你与众不同的关键所在。
限流:是大厂面试、高P面试的核心面试题

注:本文以 PDF 持续更新,最新尼恩 架构笔记、面试题 的PDF文件,请到文末《技术自由圈》公号获取
为什么要限流

简单来说:
限流在很多场景中用来限制并发和请求量,比如说秒杀抢购,保护自身系统和下游系统不被巨型流量冲垮等。
以微博为例,例如某某明星公布了恋情,访问从平时的50万增加到了500万,系统的规划能力,最多可以支撑200万访问,那么就要执行限流规则,保证是一个可用的状态,不至于服务器崩溃,所有请求不可用。
限流的思想

在保证可用的情况下尽可能多增加进入的人数,其余的人在排队等待,或者返回友好提示,保证里面的进行系统的用户可以正常使用,防止系统雪崩。
日常生活中,有哪些需要限流的地方?

像我旁边有一个国家景区,平时可能根本没什么人前往,但是一到五一或者春节就人满为患,这时候景区管理人员就会实行一系列的政策来限制进入人流量,
为什么要限流呢?
假如景区能容纳一万人,现在进去了三万人,势必摩肩接踵,整不好还会有事故发生,这样的结果就是所有人的体验都不好,如果发生了事故景区可能还要关闭,导致对外不可用,这样的后果就是所有人都觉得体验糟糕透了。
一、限流的核心三要素

在探讨“阈值计算”之前,必须确保基础知识足够扎实。一切高阶的优化都源于对底层原理的深刻理解。限流的知识体系可以归纳为三个核心要素:
(1) 限流算法:用什么方法来限制流量?
(2) 限流对象:限制谁的流量?限制哪个维度的流量?
(3) 限流后的应对策略:被挡住的请求该怎么办?
简而言之,限流就是通过主动控制进入系统的流量规模,来保护后端服务不被压垮。它尤其擅长应对那些意料之外的流量洪峰。无论是来自外部的恶意攻击,还是内部因异常(如缓存大面积失效)引发的流量激增,限流都是守护系统稳定运行的第一道也是极为重要的防线。
1、核心限流算法

主流的限流算法主要有四种:计数器算法、滑动窗口算法、漏桶算法、令牌桶算法。具体细节会在文章末尾详细说明。
(1) 计数器算法 (固定窗口)

  • 原理: 在一个固定的时间窗口内,记录请求数量。当请求数超过预设阈值时,后续请求在该窗口剩余时间内会被限流。
  • 特点:实现简单。但存在窗口边界突发流量问题(窗口开始时涌入大量请求)。
(2) 滑动窗口算法

  • 原理: 将时间线划分为更细粒度的子窗口。随时间推移,窗口向前滑动。统计当前滑动窗口覆盖的所有子窗口内的请求总和,如果超过阈值则限流。
  • 特点: 对固定窗口算法的改进,能更平滑地处理流量,减少边界突刺效应。
(3) 漏桶算法

  • 原理: 想象一个固定容量的桶,底部有个漏水口以恒定速率漏水(处理请求)。请求到达时像水滴一样进入桶中。如果桶满了(超过容量),多余的请求就会溢出被丢弃。
  • 特点: 强制以恒定的平均速率处理请求,无论流量多么突发(平滑输出),突发流量会被丢弃或等待。
(4) 令牌桶算法

  • 原理: 想象一个固定容量的桶,系统以恒定速率往桶里放入令牌。请求到达时,需要从桶中拿走一个令牌才能被处理。如果桶中没有令牌,则请求被限流。令牌桶允许一定量的突发流量(桶里积攒的令牌用完之前)。
  • 特点: 既能限制平均速率,又能允许短时间内的突发流量(取决于桶容量),对临时流量高峰更友好。
2、限流对象

选定了算法,接下来需要清晰地定义限流的作用对象是谁。
1.png

从部署维度看

1)单机限流: 限流逻辑仅在单个服务实例内部生效。

  • 优点: 实现简单、无外部依赖、性能开销低。
  • 局限: 无法对整个集群的总流量进行精确控制(每个节点独立计数)。
2)集群限流: 需要一个中心化的组件来统计整个集群的流量信息。

  • 常见实现Redis(利用其高性能的原子操作,如 INCR/Lua 脚本)。
  • 网关集成: 如果限流逻辑部署在 网关层(如 Nginx, Spring Cloud Gateway, Kong, Envoy),网关节点本身就可以充当这个“中心节点”,避免了对外部存储(如 Redis)的额外依赖。
2.png

从业务维度看


  • 按用户身份 (User): 例如,对 VIP 用户不限流或放宽限制,对普通用户的访问频率进行严格控制。常用于差异化服务。
  • 按 IP 地址 (IP): 经典的防 DDoS 和反爬虫手段。例如,对登录、注册、秒杀等关键接口,限制单个 IP 单位时间内的请求次数。通常设置一个合理的上限(如 50 次/秒),能有效过滤掉自动化程序产生的海量请求,同时不影响真实用户(即便是共享出口 IP)。
  • 按业务 ID (Resource): 例如,针对特定的 userId、productId、orderId 或某个 API 路径进行限流。防止单个用户滥用、针对特定商品资源请求过多或热点 API 被刷爆,确保资源的公平使用和系统稳定性。
3.png

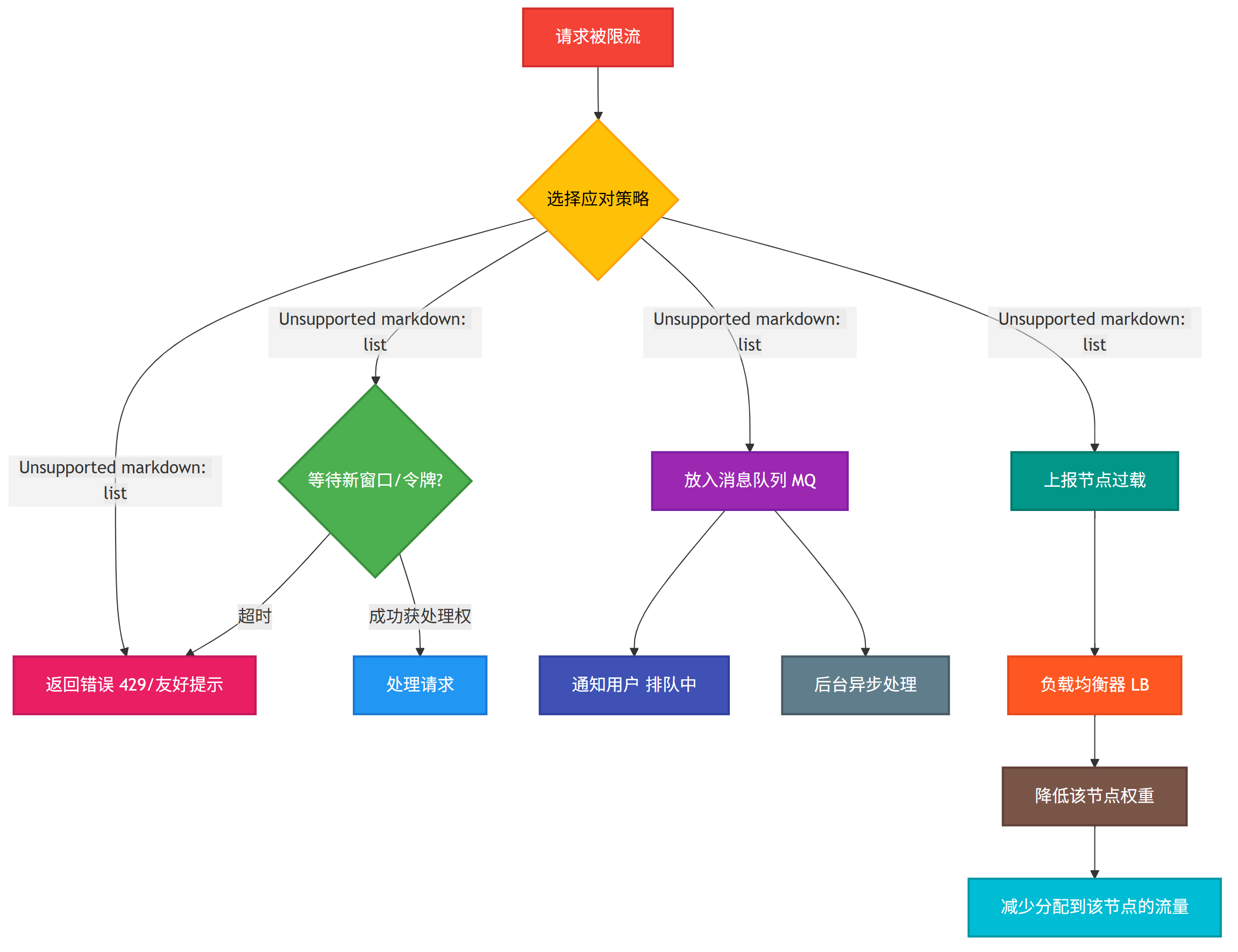
3、限流后的应对策略

当一个请求被判断需要限流时,我们并非只能简单地返回一个错误。
设计恰当的处理策略,同样能体现系统的健壮性和用户体验优化。
4.png

1)直接拒绝/友好提示
最常用、最简单的策略  是 直接拒绝/友好提示
直接向客户端返回一个预设的错误码(如 HTTP 429 Too Many Requests),  或返回一个  包含友好提示信息的错误响应(如“操作过于频繁,请稍后再试”)。
2)同步阻塞等待:
适用于超出阈值不多的情况(例如,限流 100 QPS,来了 101 个请求)。
让超出的这个请求等待极短时间(如几十毫秒),以获取下一时间窗口/新令牌的机会。
关键点: 必须设置严格的超时时间
避免无限期阻塞耗尽服务器线程资源,导致雪崩。
3)同步转异步(削峰填谷)
对于被限流的请求,将其处理逻辑转变为异步。
立即告知用户“请求已接受,正在排队处理”(如返回 HTTP 202 Accepted)。
将该请求信息放入消息队列(如 RabbitMQ, Kafka)持久化。
在系统负载较低时,由后台消费者从队列中拉取任务进行处理。这与服务降级中的“异步处理”理念一致。
4)联动负载均衡:
当某个服务节点频繁触发限流,表明该节点可能已负载过高或存在性能问题。
可以将此信号(如通过健康检查接口、指标上报)反馈给上游的负载均衡器(如 Nginx Upstream, Service Mesh)。
负载均衡器可以据此动态降低该节点的权重,减少后续分配到此节点的流量。

  • 注意: 这不是熔断(熔断是彻底切断流量),这是更柔和的、保护性的降级(Degradation)
二、限流阈值 怎么算?

铺垫了足够的基础知识,现在让我们直击核心:当面试官问你“限流阈值怎么定”时,他想考察什么?
他想听到的,绝不应该是“凭感觉”、“拍脑袋”或者“领导定的数”。
他真正期待的是你是否掌握了一套科学、系统的方法来解决这个至关重要的工程问题。
实践中,确定阈值主要有四种思路,其准确性和科学性通常依次递减压力测试、观测监控、参考借鉴、手动估算
5.png

1、单体服务 估算

首先是 单体服务的预估。  手动估算  核心服务 核心路径的关键步骤及平均耗时。
例如一次请求可能包含:

  • 1 次 RPC 调用: ~20ms
  • 2 次 Redis Get: 每次 ~1ms (2ms)
  • 1 次带索引的 DB 查询(可能回表): ~10ms
  • 业务逻辑处理 + 序列化/反序列化: ~8ms
  • 单次请求总计: ~40ms
据此估算单机理论处理能力:

  • 单核 1秒 (1000ms) 处理请求数: 1000ms / 40ms = 25 个请求
  • 4核机器理论 QPS: 25 * 4 = 100 QPS
  1. // 简化的理论容量估算公式 (忽略很多现实因素)
  2. (1000ms / 预估单请求耗时ms) * CPU核心数 = 理论QPS上限
复制代码
务必强调此方法的严重不足:

  • 估算模型非常粗糙!忽略了 JVM GC、IO 阻塞、锁竞争、上下文切换、网络抖动等大量现实开销。
  • 计算结果必须再乘以一个比较大的折扣系数(如 50% - 60%),得出一个非常保守的初始阈值(如 100 * 60% = 60 QPS)。
这只能是临时阈值计算方案,后期必须尽快通过压测或监控数据进行校准!
2、全链路  吞吐量 评估

比较关键的关键的问题来了:
假设你的项目的用户量有百万级,然后每天有几千万请求,高峰期每秒有好几千请求。
全链路  会有多高的QPS?
按二八定律来看,如果每天 80% 的访问集中在 20% 的时间里,这 20% 时间就叫做峰值时间。

  • 公式:( 总PV数 * 80% ) / ( 每天秒数 * 20% ) = 峰值时间每秒请求数(QPS)
  • 机器:峰值时间每秒QPS / 单台机器的QPS = 需要的机器
1、每天300w PV   ,全链路  吞吐量 评估  是 多少QPS?
( 3000000 * 0.8 ) / (86400 * 0.2 ) = 139 (QPS)
2、如果一台机器的QPS是60 ,需要几台机器来支持?
139 / 60  = 3
3、压力测试(黄金标准)

这是确定服务容量和限流阈值的最可靠方法,是严谨工程实践的体现。
面试时,可以这样阐述:
科学确定限流阈值的核心方法是压力测试,目标是找到服务的‘性能拐点’
首选方式是全链路压测,因为它最接近线上真实复杂的调用链路和资源竞争情况,结果最具参考价值。
若条件有限,至少要在预发布环境或与线上配置一致的独立环境里,对目标服务进行单节点压测。
紧接着,需要清晰解释如何分析压测结果。
建议描述(或手绘/脑补)下方这个经典的性能曲线图:
6.png

“压测时,我们逐步增加施压的 QPS(横轴),同时密切关注三个关键指标(纵轴):响应时间 (Latency)、吞吐量 (Throughput)、资源利用率 (CPU/Memory)
通常会得到类似上图的关联曲线。”
“从曲线中,我们能识别出几个关键点位:”

  • A 点(最佳性能点):在此点之前,响应时间基本稳定或略微上升,系统资源利用率健康。此时请求能被高效处理,用户体验最佳。
  • C 点(最大吞吐点):此时系统达到它能处理的绝对峰值请求量 (Throughput Max)。超过此点,由于资源争抢加剧(如线程、锁、连接池),吞吐量不增反降。
  • B 点(崩溃临界点):响应时间急剧飙升,系统资源趋于耗尽(如 CPU 100%),极不稳定,随时可能彻底宕机。
7.png

那么,限流阈值设在哪一点?
这需要根据业务目标做权衡:

  • 追求极致用户体验(低延迟): 应选 A 点附近的 QPS 值作为阈值(较保守)。牺牲部分吞吐量,确保每个请求都能快速响应。
  • 追求最大吞吐量(如后台批处理): 可选 C 点对应的 QPS(较激进)。此时延迟可能较高,但系统处理能力达到极限。
  • 大多数常规在线服务: 常在 A 点和 C 点之间选择平衡点。最常用的是以 C 点 QPS 乘以一个安全系数 (如 80% - 90%) 作为阈值,为系统预留缓冲空间。
8.png

告诉面试官, 压测是保障性能和可用性的基石,是技术成熟的标志
缺乏压测数据支撑,容量规划、性能优化、成本控制都可能失准。
4、线上的 观测监控

压测是理想状态 ,线上 数据 才是 最真实的 。
如果 峰值 QPS 是 1000,且此时资源利用率(如 CPU 70% / Mem 60%)健康,初步可将集群阈值设为 1200(1000 的峰值 + 200 Buffer),为增长和波动留出余量。”
当然, 线上的峰值不等于系统极限!
很可能你的服务实际能承受 3000 QPS,但因业务规模原因没达到过,导致阈值设得过于保守 (1200),有可能造成资源浪费。
如果进行 线上的 观测监控 , 请参见 尼恩之前的文章:
高频面题: 你们线上 QPS 多少?你 怎么知道的?
5、限流阈值  的自适应

确定限流阈值 是一个持续迭代的工程活动。
由于平台 篇幅限制, 此处省略  1000字+
原始的内容,请参考 本文 的 原文 地址
本文 的 原文 地址

来源:程序园用户自行投稿发布,如果侵权,请联系站长删除
免责声明:如果侵犯了您的权益,请联系站长,我们会及时删除侵权内容,谢谢合作!

相关推荐

您需要登录后才可以回帖 登录 | 立即注册