登录
/
注册
首页
论坛
其它
首页
科技
业界
安全
程序
广播
Follow
关于
签到
每天签到奖励2-10圆
导读
排行榜
TG频道
发帖说明
登录
/
注册
账号
自动登录
找回密码
密码
登录
立即注册
搜索
搜索
关闭
CSDN热搜
程序园
精品问答
技术交流
资源下载
本版
帖子
用户
软件
问答
教程
代码
写记录
VIP申请
VIP网盘
网盘
联系我们
发帖说明
每日签到
道具
勋章
任务
淘帖
动态
分享
留言板
导读
设置
我的收藏
退出
腾讯QQ
微信登录
社区
›
业界区
›
业界
业界
今日:
188
|
主题:
9506
收藏本版
(
0
)
推荐主题
新零售SaaS架构:什么是订单履约系统?
推荐系统中损失函数梳理:从Pointwise到Listwise
H5游戏性能优化系列-----配置相关优化
解锁项目汇报策略:3套万能公式+专业工具,精准拿捏高层、客户与团队
【好用推荐】免费在线图片压缩工具,附源码
技术圈的“绯闻女孩”:Gossip是如何把八卦秘密传遍全网的?
被 DDoS 攻击的一夜
Charles抓包iPhone踩坑(自用)
PG故障处理:PG归档未做空间计算导致宕机,系统恢复后归档仍然失败的故障案例分析
Web前端入门第 81 问:JavaScript cookie 的读写操作
解锁C#异步编程:async/await实战指南,告别卡顿烦恼
新窗
综合排序
最新主题
热门推荐
精选内容
基础知识漫谈(6-2) 作为面试官的一点心得
上一篇关于面试的谈得太多,招聘只好另起一章。 以当前的现状来看,优秀的毕业生会先被知名的大企业刷过一轮,那么,相对不知名的企业招聘负责人要如何找到适合自己公司的技术人才呢?询问过一些毕业生之后,我总结了如下经验。 1. 招聘 ...
觞刈
2025-5-29 00:09
116
0
0
[PHP内核探索]PHP中的哈希表
在PHP内核中,其中一个很重要的数据结构就是HashTable。我们常用的数组,在内核中就是用HashTable来实现。那么,PHP的HashTable是怎么实现的呢?最近在看HashTable的数据结构,但是算法书籍里面没有具体的实现算法,刚好最近也在阅读PHP ...
抽厉
2025-5-29 00:09
163
0
0
webp图片实践之路
最近,我们在项目中实践了webp图片,并且抽离出了工具模块,整合到了项目的基础模板中。传闻IOS10也将要支持webp,那么使用webp带来的性能提升将更加明显。估计在不久的将来,webp会成为标配。 本文主要分享一下我们在webp图片使用上的实 ...
簑威龙
2025-5-29 00:09
107
0
0
我们是怎么做Code Review的
前几天看了《Code Review 程序员的寄望与哀伤》,想到我们团队开展Code Review也有2年了,结果还算比较满意,有些经验应该可以和大家一起分享、探讨。 我们为什么要推行Code Review呢?我们当时面临着代码混乱、Bug频出的状况。 当时我觉 ...
璋锌
2025-5-29 00:09
164
0
0
前后端分离开发模式下后端质量的保证 —— 单元测试
概述 在今天, 前后端分离已经是首选的一个开发模式。这对于后端团队来说其实是一个好消息,减轻任务并且更专注。在测试方面,就更加依赖于单元测试对于API以及后端业务逻辑的较验。当然单元测试并非在前后端分离流行之后才有,它很 ...
遑盲
2025-5-29 00:09
155
0
0
.NET Core中的认证管理解析
.NET Core中的认证管理解析 0x00 问题来源 在新建.NET Core的Web项目时选择“使用个人用户账户”就可以创建一个带有用户和权限管理的项目,已经准备好了用户注册、登录等很多页面,也可以使用AuthorizeAttribute进行各种权限管理, ...
户烫擞
2025-5-29 00:09
163
0
0
那些年搞不懂的术语、概念:协变、逆变、不变体
简述什么是协变性、逆变性、不变性 [*]协变性,如:string->object (子类到父类的转换) [*]逆变性,如:object->string (父类到子类的转换) [*]不变性,基于上面两种情况,不可变。具体下面再做分析。 泛型委托的可变性 先使用框 ...
喙审
2025-5-29 00:08
183
0
0
你必须知道的EF知识和经验
注意:以下内容如果没有特别申明,默认使用的EF6.0版本,code first模式。 推荐MiniProfiler插件 工欲善其事,必先利其器。 我们使用EF和在很大程度提高了开发速度,不过随之带来的是很多性能低下的写法和生成不太高效的sql。 虽然我们 ...
南宫玉英
2025-5-29 00:08
143
0
0
ASP.NET Core 之 Identity 入门(一)
前言 在 ASP.NET Core 中,仍然沿用了 ASP.NET里面的 Identity 组件库,负责对用户的身份进行认证,总体来说的话,没有MVC 5 里面那么复杂,因为在MVC 5里面引入了OWIN的东西,所以很多初学者在学习来很费劲,对于 Identity 都是一头雾 ...
怒鼓踊
2025-5-29 00:08
98
0
0
漫话JavaScript与异步·第三话——Generator:化异步为同步
一、Promise并非完美 我在上一话中介绍了Promise,这种模式增强了事件订阅机制,很好地解决了控制反转带来的信任问题、硬编码回调执行顺序造成的“回调金字塔”问题,无疑大大提高了前端开发体验。但有了Promise就能完美地解决异步问题 ...
每捎京
2025-5-29 00:07
157
0
0
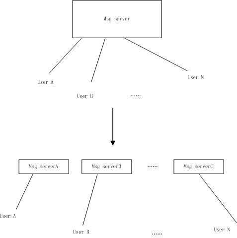
即时通信服务器架构的一些思考
对于一个即时通信服务器来说,在用户量少的时候,一台服务器就足以提供所有的服务。而这种架构也最简单,举个例子,用户A与用户B互为好友,A向B发消息,服务器接收到消息时,解析出接收消息的人,直接转发给B即可。可是当用户数量越来越 ...
欤夤
2025-5-29 00:07
121
0
0
随谈10年的技术生涯和技术成长
先简单分享自己这10年在技术上曾经感觉到明显迷茫的阶段: 阶段1:只会增删改查: 时间:大学期间(2005年-2006年) 学习的方式:看视频、看书。(学会了使用控件的增删改查,和写SQL语句)。 自我感觉:XX管理系统已不在话下,反正网站 ...
悯拄等
2025-5-29 00:07
125
0
0
使用浏览器的计算力,对抗密码破解
本文前半部分科普 PBKDF 函数的意义,后半部分探讨在前端计算的可行性。 前言 几乎每隔一段时间,就会听到“XX 网站被拖库”的新闻。之后又会出现一些报道,分析该网站使用最多的密码是什么、有多少等等。 众所周知,密码在数据库中通常 ...
申屠梓彤
2025-5-29 00:06
127
0
0
C# 在腾讯的发展
本文首发我的微信公众号"dotnet跨平台", 内容得到大家热烈的欢迎,全文重新发布在博客,欢迎转载,请注明出处. .NET 主要的开发语言是 C# , .NET 平台泛指遵循ECMA 334 C#和 ECMA 335 CLI 标准的开发平台 ,包括微软自行开发的.NET 平台和 ...
鞍注塔
2025-5-29 00:06
170
0
0
奶爸程序员的“育儿”心得
自我介绍一下,本人以前是.net程序员,去年下半年负责把项目从.net转到java,并且有跨机房迁移,亿级访问量,app服务端项目。 自我吐槽一下,工作了8年了,没有成为架构师,也没有进入管理层,没有成为技术大师,也没能成为分享大师。一 ...
高小雨
2025-5-29 00:06
209
0
0
可信前端之路-代码保护
可信前端之路-代码保护 莫念@阿里安全 [hr]0x00 前言 在信息安全领域,可信系统(Trusted system)是一个让人心动的目标,它指的是一个通过实施特定的安全策略而达到一定可信程度的系统。 在计算机中,可信平台模块(Trusted Platform ...
祝娜娜
2025-5-29 00:05
163
0
0
Vue.js 和 MVVM 的小细节
MVVM 是Model-View-ViewModel 的缩写,它是一种基于前端开发的架构模式,其核心是提供对View 和 ViewModel 的双向数据绑定,这使得ViewModel 的状态改变可以自动传递给 View,即所谓的数据双向绑定。 Vue.js 是一个提供了 MVVM 风格的双 ...
兼罔
2025-5-29 00:05
155
0
0
最近帮客户实施的基于SQL Server AlwaysOn跨机房切换项目
最近帮客户实施的基于SQL Server AlwaysOn跨机房切换项目 最近一个来自重庆的客户找到走起君,客户的业务是做移动互联网支付,是微信支付收单渠道合作伙伴,数据库里存储的是支付流水和交易流水。 由于客户那边没有DBA,所以找到走起 ...
嶝扁
2025-5-29 00:05
86
0
0
DDD峰会归来话DDD
一场大戏落幕,首届DDD中国峰会如大会主题色一般的红。或许在12月9日这一天,全中国的DDD粉丝大约有一半都汇聚在了国家会议中心。听起来是幸,其实是不幸,因为DDD在中国的人群基数实在是太少了。 因为要负责大会的其中一个Track,期间 ...
虾氲叱
2025-5-29 00:04
134
0
0
记录服务上线一年来的点点滴滴
2015年12月,也就是在一年前,开发了半年的云存储服务上线。这对于付出了半年努力的我们来说,是一件鼓舞人心的事件。因为这个服务在我们手上经历了从0到1的过程。这是我们自己的一小步,却是整个云存储服务的一大步。 我们开发的是一款 ...
吮槌圯
2025-5-29 00:04
160
0
0
下一页 »
1 ...
469
470
471
472
473
474
475
476
/ 476 页
下一页
返 回
快速发帖
还可输入
80
个字符
高级模式
B
Color
Image
Link
Quote
Code
Smilies
您需要登录后才可以发帖
登录
|
立即注册
本版积分规则
发表帖子
转播给听众
发帖
业界
收藏
9506
本版主题
0
收藏人数
板块介绍填写区域,请于后台编辑
财富榜{圆}
dage888
999994
富账慕
10013
匝抽
9986
4
孙淼淼
9992
5
筒濂
9985
6
柴古香
9993
7
凌彦慧
9991
8
崔瑜然
9984
9
敖可
9991
10
慢秤
9979
查看更多
社区公告
浏览过的版块
安全
程序
科技