找回密码
 立即注册
首页 业界区 业界 我和AI不得不说的故事:现在是最好的时代也是最坏的时代 ...

我和AI不得不说的故事:现在是最好的时代也是最坏的时代

屠焘 2025-9-28 18:09:16
这是一个最好的时代,也是一个最坏的时代;这是一个智慧的年代,这是一个愚蠢的年代;这是一个信任的时期,这是一个怀疑的时期。
1.png

 
2.png

 本文拒绝讨论某种技术好坏。
 存在即是合理。首先申明我个人主要使用DeepSeek,之所以没有直接把文章标题写成和DeepSeek不得不说的故事,是为了避免有人说我收了人家的钱,我白嫖了那么久(免费使用半年)。如今终于尝到一些甜头,说点赞美之词感激感谢的话就可以理解了。
 
 
正文  

十年前刚经历中年危机的时候就想转产品经理。现在AI完全可以胜任你的程序员,我估计很快我就可以实现我的产品梦,于是我就说这是最好的时代。
先上些证据吧:
3.png

 
4.png

 
5.png

 
6.png

 
7.png

 
8.png

 
9.png

 
10.png

 
11.png

 
12.png

 AI有特别擅长的地方比如给它一个sql建表脚本,让生成实体类/忘记保存数据库建表脚本让它根据实体类生成数据库建表脚本。生成增删改查代码...,但有时又让人忍俊不禁笑它的固执,明明删了的代码它重构的时候又自动加上。但是不得不说有种和高手结对编程的感觉。其实怎么写提示词AI才能理解你的意图是关键:当你第一次出国,E文水平不行,你不是连比带画么。
你看:
13.png

 
 
 
 
 题外话  

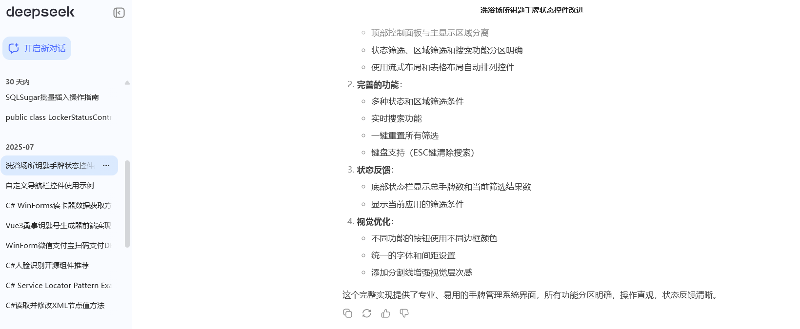
自从2003年桑拿洗浴行业开始衰败,有人关注从软件角度改变现状吗?欢迎共同探讨。
 

来源:程序园用户自行投稿发布,如果侵权,请联系站长删除
免责声明:如果侵犯了您的权益,请联系站长,我们会及时删除侵权内容,谢谢合作!

相关推荐

2025-10-14 07:31:55

举报

2025-11-13 16:51:32

举报

2025-12-1 01:28:08

举报

12 小时前

举报

您需要登录后才可以回帖 登录 | 立即注册