找回密码
 立即注册
首页 业界区 业界 Mem0:给 AI Agent 装上「长期记忆」

Mem0:给 AI Agent 装上「长期记忆」

嗳诿 3 天前
Mem0:给 AI Agent 装上「长期记忆」

AI Agent 最大的痛点:它会「失忆」

你有没有经历过这样的场景:
和 AI 助手聊了半小时,告诉它你的工作背景、技术栈、项目细节。
第二天再打开对话,它又问:「请问你是做什么的?」
这不是个例,而是 所有 AI Agent 的通病
为什么会这样?

LLM(大语言模型)天生是无状态的:

  • 每次对话都是全新的开始
  • 上下文窗口有限(即使 1M 也会用完)
  • 无法跨会话保留信息
这对 AI Agent 来说是致命的:
  1. 用户:帮我写一个 Python 脚本
  2. Agent:好的,请问你用什么 Python 版本?
  3. 用户:3.11,我昨天不是说过吗?
  4. Agent:抱歉,我没有之前对话的记录...
  5. 用户:......
复制代码
短期记忆 vs 长期记忆

要理解 Mem0 解决的问题,先要区分两种记忆:
短期记忆(Short-term Memory)

定义:当前会话内暂时保存的上下文信息。
特点

  • 会话结束即消失
  • 依赖 LLM 的上下文窗口(容量有限)
  • 根据使用场景通常取 30-50 轮对话或 整个session上下文
  • 无需额外存储
典型场景
  1. 用户:帮我写一个函数
  2. Agent:好的,请告诉我函数的功能
  3. 用户:计算斐波那契数列
  4. Agent:好的,这是代码...  ← 此时还记得「函数」这个上下文
复制代码
局限性

  • 新会话 = 从零开始
  • 对话太长会「遗忘」早期内容
  • 无法跨天、跨设备使用
长期记忆(Long-term Memory)

定义:持久化存储的关键信息,跨会话可用。
特点

  • 永久保存(除非主动删除)
  • 独立于 LLM 上下文窗口 (容量理论上无限)
  • 需要外部存储(向量数据库)
典型场景
  1. # 周一的对话
  2. 用户:我是 Python 开发者,喜欢用 FastAPI
  3. Agent:好的,我记住了。
  4. # 周三的新对话
  5. 用户:帮我选一个 Web 框架
  6. Agent:推荐你用 FastAPI,因为你之前说过喜欢它  ← 跨会话记忆
复制代码
对比总结

维度短期记忆长期记忆生命周期会话期间永久保存存储位置LLM 上下文窗口向量数据库容量有限(几十轮对话)理论无限检索方式顺序读取语义搜索跨会话❌ 不支持✓ 支持实现成本零成本需要存储基础设施短期记忆是「临时便签」,长期记忆是「永久笔记本」。
为什么是 Mem0?

Mem0(读作 mem-zero)是一个专为 AI Agent 设计的长期记忆框架
在阿里云开发者的一篇公众号博文中,提到Mem0 作为一个开源的长期记忆框架,几乎成为事实标准。GitHub 50K+ Star数也是目前开源记忆框架最高的。当然这也是面试中常问的问题,因此有必要从Mem0入手,看看如今的agent memory到底是怎么工作的。
它解决的核心问题:
让 AI Agent 能够跨会话、跨时间记住用户信息,实现真正的个性化交互。
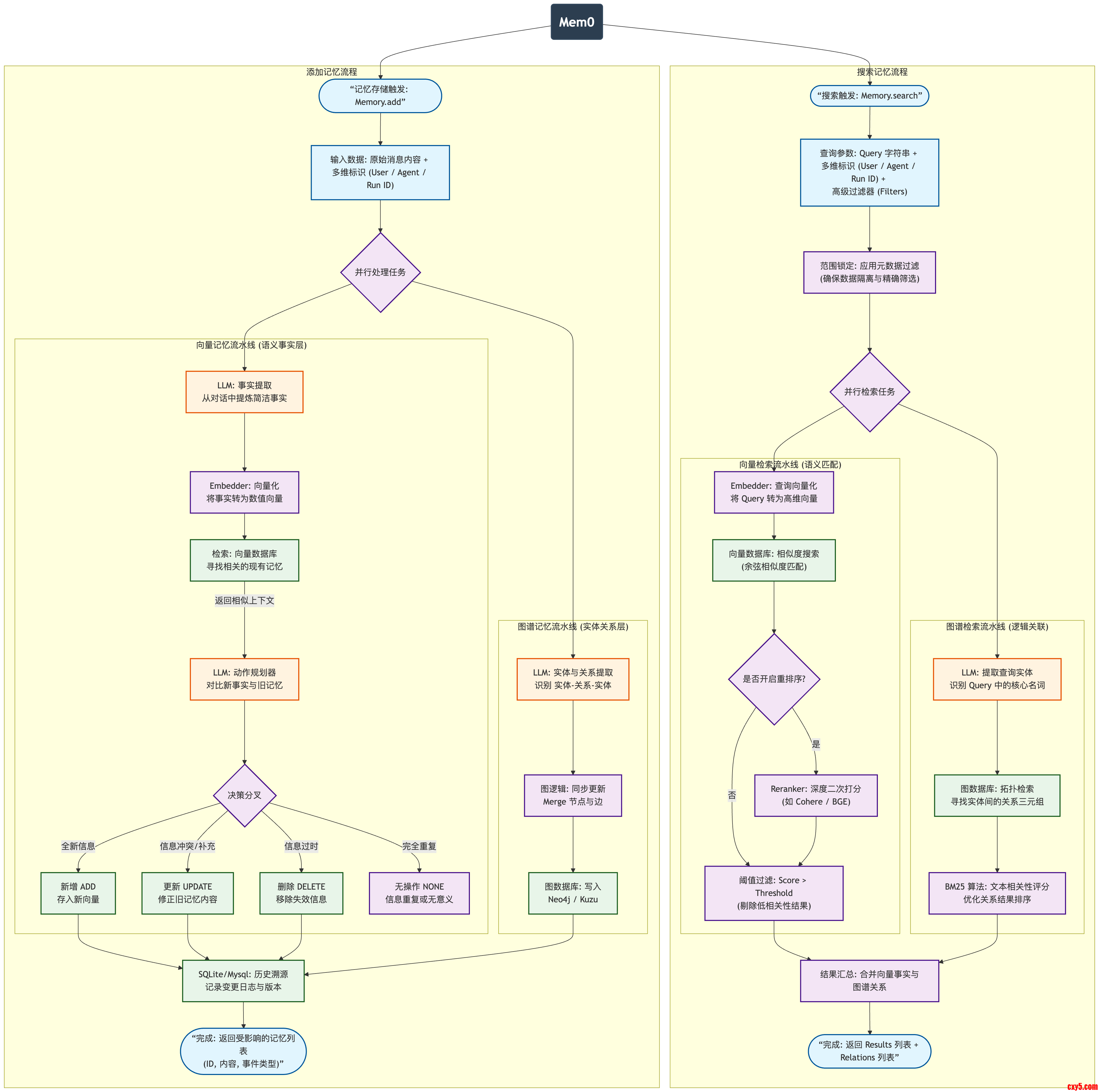
接下来,我将开启一系列的文章,深入 Mem0 源码,围绕记忆是如何添加的如何搜索的这两大核心问题展开解析。
如果这篇内容对你有帮助,欢迎关注,后续更新不错过~
1.png

相关链接

  • GitHub:https://github.com/mem0ai/mem0
  • AI Agent 记忆系统:从短期到长期的技术架构与实践:https://mp.weixin.qq.com/s/mftM6jr0YiFxRATeNvm5Qg

来源:程序园用户自行投稿发布,如果侵权,请联系站长删除
免责声明:如果侵犯了您的权益,请联系站长,我们会及时删除侵权内容,谢谢合作!

相关推荐

您需要登录后才可以回帖 登录 | 立即注册