找回密码
 立即注册
首页 业界区 业界 全面解析 Mineru:高效文件解析工具的核心参数详解 ...

全面解析 Mineru:高效文件解析工具的核心参数详解

余思洁 2026-2-22 02:00:09
1、什么是 Mineru?

MinerU是一个将复杂文档(如PDF)转换为LLM就绪的markdown/JSON格式的工具,用于Agentic工作流。相比传统PDF解析工具,MinerU在文档结构解析、多媒体提取、公式识别等方面有着显著优势。
主要功能包括:

  • 文档结构解析:移除页眉页脚、脚注、页码等,确保语义连贯性
  • 内容提取:输出按人类可读顺序排列的文本,支持单列、多列和复杂布局
  • 格式保持:保留原始文档结构(标题、段落、列表等)
  • 多媒体提取:提取图像、图像描述、表格、表格标题和脚注
  • 公式识别:自动将文档中的公式转换为LaTeX格式
  • 表格识别:自动将表格转换为HTML格式
  • OCR支持:自动检测扫描版PDF并启用OCR功能,支持84种语言
  • 多平台支持:兼容Windows、Linux、Mac平台,支持CPU/GPU/NPU加速
1.png

2、环境准备与安装

2.1 硬件要求


  • CPU推理:支持纯CPU环境
  • GPU要求:Turing架构及以上,6GB+显存(pipeline后端)或8GB+显存(VLM后端)
  • 内存要求:最低16GB+,推荐32GB+
  • 磁盘空间:20GB+,建议SSD
  • Python版本:3.10-3.13
2.2 安装方法

(1)使用pip或uv安装
  1. pip install --upgrade pip
  2. pip install uv
  3. uv pip install -U "mineru[core]"
复制代码
(2)基于源码安装
  1. git clone https://github.com/opendatalab/MinerU.git
  2. cd MinerU
  3. uv pip install -e .[core]
复制代码
(3)Docker部署
项目提供Docker部署方式,可快速搭建环境解决兼容性问题。
3、配置文件详解

MinerU提供了灵活的配置选项,主要包括:

  • 解析后端设置(pipeline和VLM两种)
  • 输出格式选择(Markdown、JSON等)
  • OCR语言设置
  • 图像和表格处理参数
配置文件通常包括解析精度、资源使用限制等关键参数,可以根据需要进行调整。
2.png

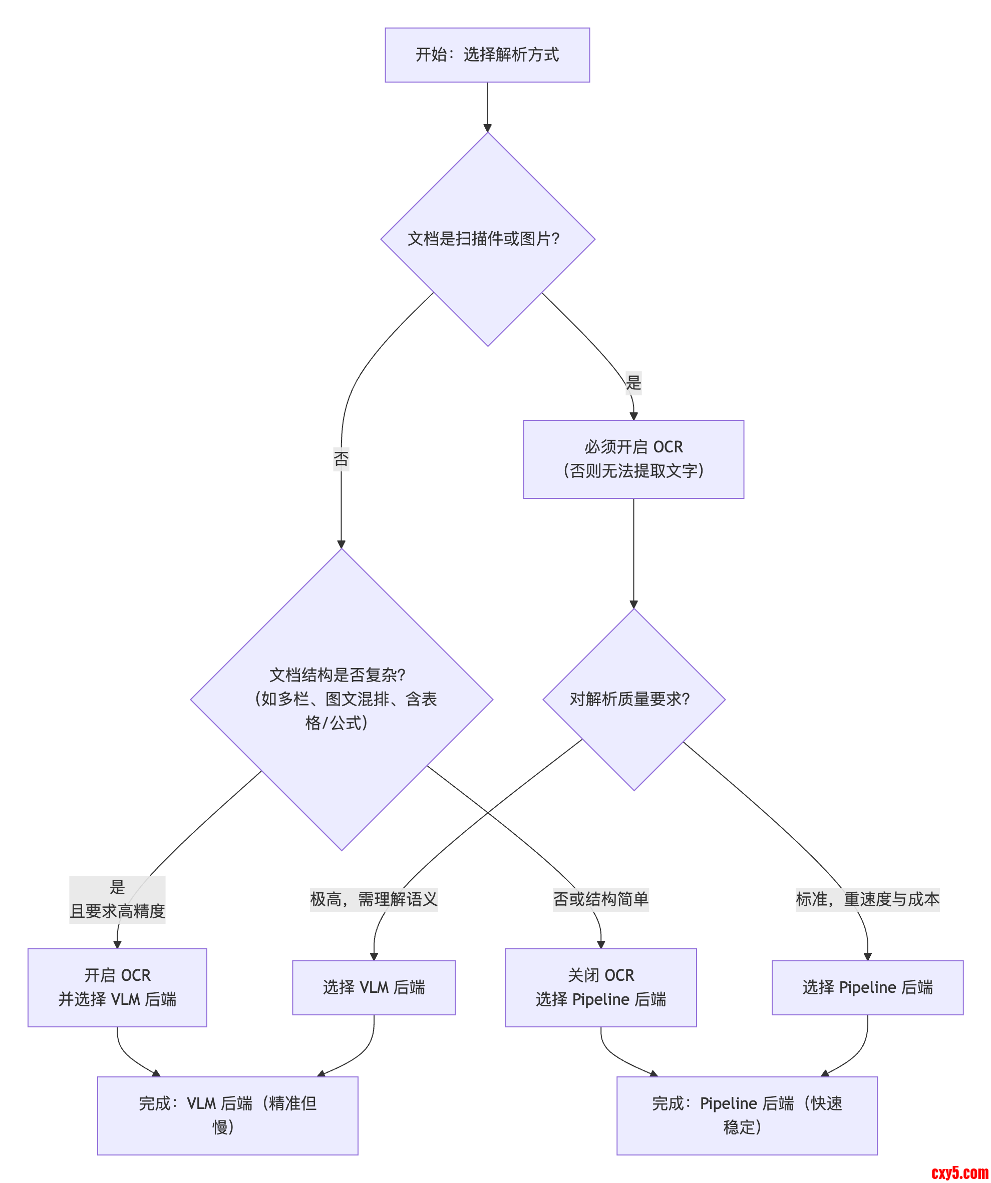
3.1 解析后端pipeline和VLM对比

3.png

3.1.1 Pipeline 后端(传统流水线)


  • 原理:基于计算机视觉(CV)规则和传统OCR引擎(如PaddleOCR)的组合管道。先分析页面布局(定位标题、段落、图片区域),再对文本区域进行OCR或直接提取。
  • 核心模型:由多个专项轻量模型 + 规则组成工具链,分工处理不同任务:

    • 布局分析:DocLayoutYOLO(识别标题、段落、表格等元素位置);
    • OCR 识别:PaddleOCR(提取图片中的文字);
    • 表格解析:UnetTableModel(有线表格)、RapidTableModel(无线表格);
    • 公式处理:YOLOv8MFD(公式检测)+ Unimernet(公式识别为 LaTeX)。

  • 辅助工具:需要坐标计算(如 IOU 重叠度)、规则匹配(如列表缩进判断)等工程化逻辑。
  • 特点

    • 速度快,资源消耗低,适合批量和实时处理。
    • 对标准电子版文档(如Word生成的PDF)提取准确率高。
    • ✅ 技术成熟,稳定性好。
    • ❌ 对极端复杂排版(如多栏混排、不规则表格)的还原能力有限。
    • ❌ 对扫描质量差的文档容错率较低。

3.1.2 VLM 后端(视觉 - 语言模型)


  • 原理:利用视觉语言大模型理解整个文档页面,像人一样“阅读”并结构化信息。能更好地理解上下文和语义关系。
  • 核心模型:依赖视觉 - 语言大模型(如 Qwen2VL、LLaVA 等),具备 “看图理解内容 + 格式” 的能力,需配合 vllm 等推理引擎加速(支持批量 / 异步推理)。
  • 辅助工具:仅需基础的 PDF 转图像工具(如 pdf2image),无需其他专项模型(布局分析、OCR、表格解析等均由大模型内部完成)。
  • 特点

    • 理解能力极强,对复杂排版、图表关联、公式、手写体等有更好的还原度。
    • 文档结构还原更精准,逻辑顺序更符合人类阅读习惯。
    • ✅ 对低质量扫描件的鲁棒性更好。
    • 速度慢,计算资源消耗大(尤其依赖GPU)。
    • ❌ 通常需要本地部署或使用特定云端服务,配置更复杂。

3.1.3 性能指标对比

处理速度对比:
模式单页处理时间批处理效率加速方案Pipeline2-5秒/页支持批量并行GPU加速VLM-transformers10-20秒/页单页串行无原生加速VLM-sglang0.5-1秒/页支持批量并行sglang加速20-30倍资源消耗对比:
资源类型Pipeline模式VLM-transformersVLM-sglangGPU显存6GB+8GB+8GB+CPU内存中等较低较低模型存储多模型总计~5GB单模型~2GB单模型~2GB精度表现对比(基于标准测试集的评估结果):
任务类型Pipeline模式VLM模式优势方常规文本⭐⭐⭐⭐⭐⭐⭐⭐⭐Pipeline复杂布局⭐⭐⭐⭐⭐⭐⭐⭐⭐VLM手写文本⭐⭐⭐⭐⭐⭐VLM多语言混合⭐⭐⭐⭐⭐⭐⭐Pipeline公式解析⭐⭐⭐⭐⭐⭐⭐Pipeline表格识别⭐⭐⭐⭐⭐⭐⭐VLM部署方案对比:
部署方式Pipeline模式VLM模式最低配置CPU + 8GB内存GPU 8GB + 16GB内存推荐配置GPU 6GB + 16GB内存GPU 16GB + 32GB内存模型下载多模型~5GB单模型~2GB依赖项较多专业库相对简洁3.2 配置场景推荐

您的场景推荐配置理由批量处理标准电子版PDF/Word(如公文、报表)关闭OCR​ + Pipeline后端​直接提取文字层,速度最快,结果足够准确,成本最低。处理扫描版PDF或图片文档开启OCR​ + Pipeline后端​必须通过OCR获取文字。Pipeline方案在清晰度尚可的扫描件上性价比最高。处理高度复杂的学术论文、古籍、杂志开启OCR​ + VLM后端​VLM能更好地理解多栏排版、图文混排、数学公式和参考文献的复杂结构。对格式还原精度要求极高(如存档、出版)开启OCR​ + VLM后端​VLM的语义理解能力可以最大程度保留原文档的视觉和逻辑结构。在本地服务器处理敏感/涉密文档本地部署VLM服务,并填写server地址数据不出内网,安全可控,同时能利用大模型的高精度解析能力。快速验证或处理简单文档​使用 MinerU云端服务,语言设auto无需部署,开箱即用,适合原型验证或轻量使用。3.3 总结与建议


  • 优先尝试默认Pipeline:对于大多数清晰、结构规范的电子文档,默认的 pipeline模式在速度和准确度上是最平衡的选择。
  • 复杂和扫描件用VLM:当遇到复杂排版、或Pipeline解析结果不理想时,特别是处理学术论文、古籍、复杂报告时,应转向 v2+ VLM后端的方案。
  • OCR是开关,不是质量决定项:开启OCR是处理图片类文档的必要条件,但最终解析质量由“OCR精度” + “后端结构理解能力”共同决定。VLM后端能弥补OCR的某些不足。
  • 从云端到本地:建议先在 MinerU官网(mineru.net)​ 的在线体验区,用不同配置测试您的典型文档。确定最佳配置后,再考虑是否需要为性能、隐私或定制化需求而进行本地部署。
 4、API调用

MinerU提供云端API服务,可以通过简单的HTTP请求调用文档解析功能:
4.png
  1. import requests
  2. token = "官网申请的api token"
  3. url = "https://mineru.net/api/v4/extract/task"
  4. header = {
  5.     "Content-Type": "application/json",
  6.     "Authorization": f"Bearer {token}"
  7. }
  8. data = {
  9.     "url": "https://cdn-mineru.openxlab.org.cn/demo/example.pdf",
  10.     "is_ocr": True,
  11.     "enable_formula": False,
  12. }
  13. res = requests.post(url,headers=header,json=data)
  14. print(res.status_code)
  15. print(res.json())
  16. print(res.json()["data"])
复制代码
API参数说明:

  • url: 要解析的PDF文档在线链接
  • is_ocr: 是否启用OCR识别(默认True)
  • enable_formula: 是否启用公式识别(默认False)
返回结果包含任务ID,可通过任务ID查询解析进度和结果
5、Dify配置私有化部署MinerU


(1)在插件市场搜索 MinerU,点击下载安装即可。
(2)如果使用MinerU官方API,授权地址是 https://mineru.net;如果是私有化部署的MinerU,授权地址是http://服务器Ip:MinerU监听端口;
5.png

(3)为了避免如下报错,需要设置 Dify 的配置文件
  1. cd /data/dify/dify-1.11.4/docker/
  2. vim docker-compose.yaml
  3.   FILES_URL: ${FILES_URL:-http://192.168.137.138:5001}
复制代码
FILES_URL设置为 http://Dify宿主机IP:5001(如 http://192.168.137.138:5001,这里的 IP 通常是运行 Dify 的机器的 IP,即前文提到的“本地IP”端口。5001是 Dify API 服务的默认端口)。
确认 Dify API 服务的5001端口已对外暴露(可检查docker-compose.yaml文件的端口映射)。
6.png

 重启 Dify 服务以使配置生效。
(4)之后就可以在工作流中使用MinerU工具进行文档解析。
6、总结

MinerU作为一款专注于文档解析的工具,为AI Agent提供了高质量的文档处理能力。通过其强大的结构化解析、公式表格识别等功能,可以将复杂的PDF文档转换为机器可理解的格式,为后续的AI处理提供了坚实基础。 
官方文档:https://mineru.net/apiManage/docs
参考:https://blog.csdn.net/Vantastic999/article/details/153752920
参考:https://blog.csdn.net/gitblog_00804/article/details/151124271
参考:https://blog.csdn.net/star_nwe/article/details/151418668

来源:程序园用户自行投稿发布,如果侵权,请联系站长删除
免责声明:如果侵犯了您的权益,请联系站长,我们会及时删除侵权内容,谢谢合作!

相关推荐

您需要登录后才可以回帖 登录 | 立即注册