登录
/
注册
首页
论坛
其它
首页
科技
业界
安全
程序
广播
Follow
关于
导读
排行榜
资讯
发帖说明
登录
/
注册
账号
自动登录
找回密码
密码
登录
立即注册
搜索
搜索
关闭
CSDN热搜
程序园
精品问答
技术交流
资源下载
本版
帖子
用户
软件
问答
教程
代码
写记录
写博客
小组
VIP申请
VIP网盘
网盘
联系我们
发帖说明
道具
勋章
任务
淘帖
动态
分享
留言板
导读
设置
我的收藏
退出
腾讯QQ
微信登录
1
2
/ 2 页
下一页
返回列表
首页
›
业界区
›
业界
›
k8s控制器resyncPeriod机制定时把k8s apiserver内存和cp ...
k8s控制器resyncPeriod机制定时把k8s apiserver内存和cpu打得很高
[ 复制链接 ]
蓬庄静
2025-11-6 11:06:43
程序园永久vip申请,无限下载程序园所有程序/软件/数据/等
近期发现,k8s apiserver的内存和cpu定时(每隔10h)被客户一个控制器打的很高,有个小突刺。排查发现,用户的控制器开启了resyncPeriod,默认值就是10h。
一般来说controller runtime框架、knative框架,都会默认这个值为10h。不同的是,controller runtime框架会打算到10h附近,而knative框架是严格10h。当然真实时间会受到上次执行的影响,略有偏差。
定位到问题后,解决起来也很简单,构建informer时,将resyncPeriod设置为0就行。
但是,客户有担心,偶发k8s里面缓存不够新的问现象,担心关闭resyncPeriod会影响到informer机制中缓存的更新。第一反应,客户是不是对ResyncPeriod这个参数有什么误解?这个参数不会重新到APIServer拉取全量数据,而只是把indexer里面的缓存的所有key list一遍,重新推进DeltaFIFO,触发controller将所有事件重新调协一遍。
顺带把整个informer机制相关的debug一遍,确认无误。此处粘贴一些图做些记录。
1. Informer机制各种类详细介绍
https://blog.imoe.tech/2023/02/15/kubernetes-informer-mechanism/
这篇写得非常好。
网上有大量文章,写的并不准确,ResyncPeriod参数,竟然把它说成可以重新从K8S APIServer全量拉取informer数据,更新informer缓存,避免watch机制错误导致缓存数据的不一致。这些文章给我带来了很大的干扰。所以我不断调整ResyncPeriod,debug测试。发现控制器并没有根据ResyncPeriod参数,去LIST K8SAPISERVER更新整个缓存;而只是从indexer的ThreadSafeMap里,list所有的key,重新推入DeltaFIFO,触发事件,让控制器重新handler。
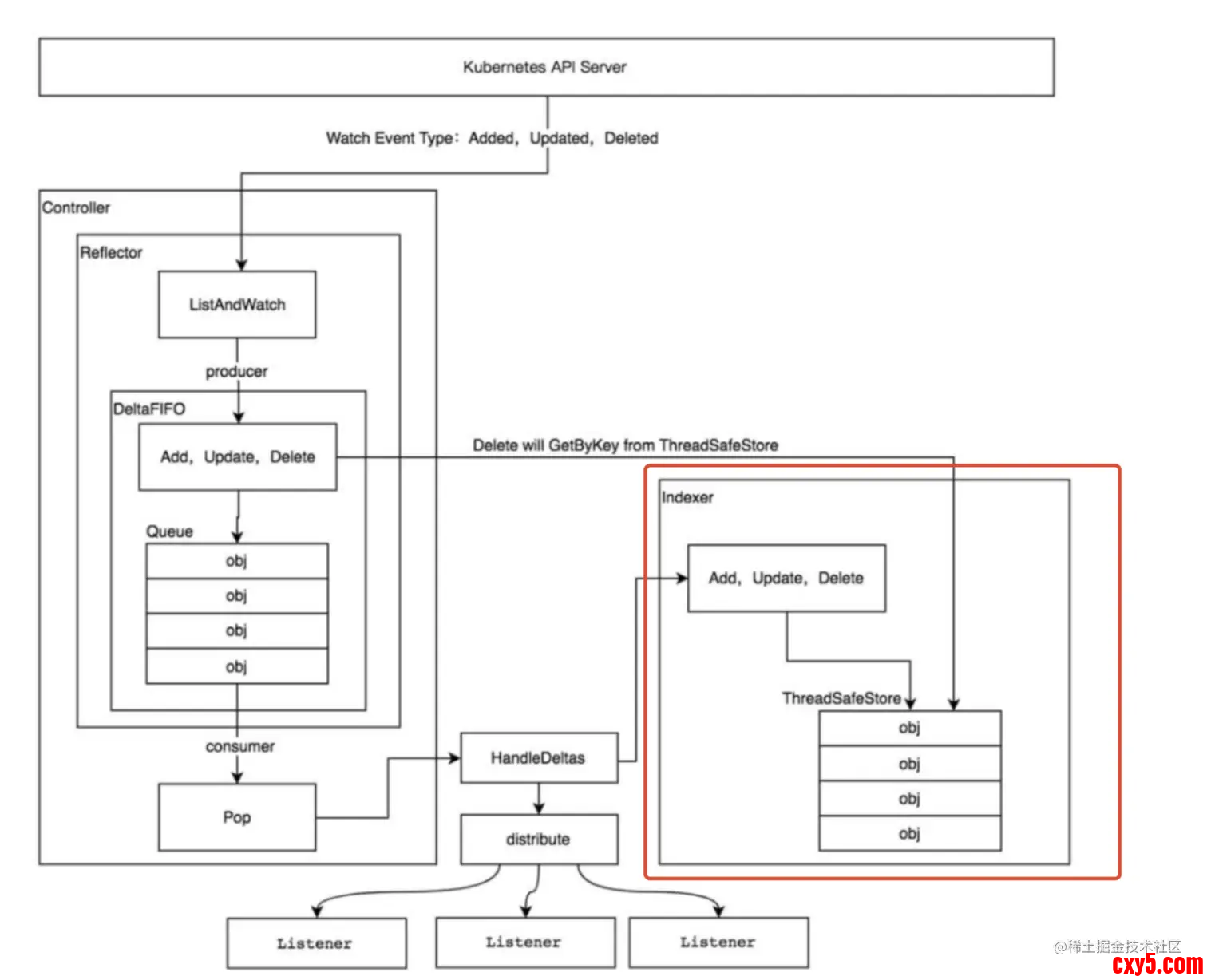
client-go 组件
Reflector:指的是 cache 包中定义的 Reflector 类,用于监控 Kubernetes 资源变化,其功能由 ListAndWatch 函数实现。当 Reflector 接收到资源变更的事件,会获取到变更的对象并在函数 watchHandler 中放到 Delta Fifo 队列。
Delta FIFO:是一个 FIFO 的队列,用来缓存 Reflector 拉取到的变更事件和资源对象;
Informor:是流程中最重要的节点,是整个流程的桥梁,Informer 也是在 cache 包中定义的,其功能在 processLoop 函数中实现,负责:
从 Delta FIFO 中 pop 出对象并更新到 Indexer 的 cache 中;
调用自定义 Controller,传递该对象。
Indexer:指在 cache 包中定义的 Indexer 类,主要是在资源对象上提供了索引和本地缓存的功能。经典的使用场景是基于对象的 Labels 创建索引,Indexer 可以支持使用索引函数来维护索引,同时 Indexer 使用线程安全的 Data Store 来存储资源对象和对应的 Key。默认使用的是 cache 包里的 MetaNamespaceKeyFunc 函数来生成对象的 Key,格式如:/。
自定义组件
上图中 Informer reference 和 Indexer reference 是指在自定义 Controller 中需要自己创建的 Informer 和 Indexer 的实例,用来与整个流程进行交互,需要根据需要的资源创建对应的实例。client-go 提供了 NewIndexerInformer 函数来创建 Informer 和 Indexer 实例,也可以使用 SharedInformerFactory 的工厂方法来创建实例。
每个资源都会对应一个 Informer,每个 Informer 都通过 Watch 创建一个长连接。如果一个资源创建了多个 Informer 无疑是非常浪费的,所以通常都使用 SharedInformerFactory 工厂方法来创建,这样每种资源都复用一个 Informer,从而降低开销。
2. informer多重缓存的数据结构上一篇对各种组件和方法有详细介绍,但是缓存的数据结构搞得有点云里雾里。下面这篇文章是个完美的补充:https://juejin.cn/post/7132767272841510926
不过,各位可能有个小小的疑问,客户每10h全量调协处理一遍数据,正常应该客户的pod cpu和内存打得很高,为什么会K8S APIServer也被打得高?
这里面客户有个错误用法,他没有进行事件过滤,正常来说,重新全量调协,是要处理那些需要处理的数据,不需要的应该用EventHandler过滤掉。客户没有做,导致每个事件,他都会调协处理,处理逻辑里面有大量list资源的操作(list加了labelSelector条件), 导致K8S APIServer缓存打得很高。
不过,在协助处理客户这个问题时,我也有点小小的疑惑:
前期客户的处理逻辑里面有大量list资源操作,甚至部分没有加resourceVersion=0(直查etcd)。这种情况下,把K8S APIServer内存打得很高,可以理解。
但是后面用户把全部list操作加上resourceVersion=0后,仍然会把K8S APIServer打得很高,这个就很奇怪。K8S APIServer在接受list请求时,直接从内存里面拿数据,为何会内存瞬间打得很高?难道针对大量list请求操作,它瞬间产生大量的局部变量?看来得看看k8s相关代码,才能解答。
下面开始上想干代码截图:
1. resyncPeriod的配置代码
可以看到,resyncPeriod不是完全按照设置的值,对每个watch的CRD类型全量重入队调协(注意:只是把所有数据创建event后,重新入队调协处理,不会重新从K8S APIServer拉取全量数据)。它会偏正计算,设置为 resyncPeriod值 * [0.9-1.1)之间的一个值。启动控制器后,这个值一旦偏正计算过后,就不会变了,每个类型按照各自偏正值定时全量。但是有可能会收到控制器执行任务的一些干扰。
2. 触发Full Resync
写入deltaFIFO后,就会被Informer取到事件,触发Reconciler重新调协处理了。
来源:程序园用户自行投稿发布,如果侵权,请联系站长删除
免责声明:如果侵犯了您的权益,请联系站长,我们会及时删除侵权内容,谢谢合作!
k8s
控制器
resyncPeriod
机制
定时
相关帖子
OpenClaw 会话机制与记忆系统深度剖析
安装Sealos(新版k8s v1.33.6)
安装Sealos(新版k8s v1.33.6)
Condition底层机制剖析:多线程等待与通知机制
Condition底层机制剖析:多线程等待与通知机制
数据库事务机制
OpenClaw Skills 机制总结
agent-browser 工作机制
Redis命令处理机制源码探究
k8s~secret资源的使用
回复
使用道具
举报
提升卡
置顶卡
沉默卡
喧嚣卡
变色卡
千斤顶
照妖镜
相关推荐
安全
OpenClaw 会话机制与记忆系统深度剖析
4
364
盗衍
2026-02-23
业界
安装Sealos(新版k8s v1.33.6)
3
974
梁丘艷蕙
2026-02-26
业界
安装Sealos(新版k8s v1.33.6)
6
283
敖可
2026-02-26
业界
Condition底层机制剖析:多线程等待与通知机制
4
952
缄戈
2026-02-27
业界
Condition底层机制剖析:多线程等待与通知机制
4
526
腥狩频
2026-02-27
业界
数据库事务机制
2
963
士沌
2026-03-03
安全
OpenClaw Skills 机制总结
0
941
蛟当罟
2026-03-09
安全
agent-browser 工作机制
0
544
染悄
2026-03-16
业界
Redis命令处理机制源码探究
1
708
赫连如冰
2026-03-30
安全
k8s~secret资源的使用
1
859
齐娅晶
2026-03-31
回复
(24)
劳暄美
2025-11-27 04:16:47
回复
使用道具
举报
照妖镜
程序园永久vip申请,无限下载程序园所有程序/软件/数据/等
感谢发布原创作品,程序园因你更精彩
缢闸
2025-12-7 12:30:31
回复
使用道具
举报
照妖镜
程序园永久vip申请,无限下载程序园所有程序/软件/数据/等
过来提前占个楼
敛饺乖
2025-12-21 22:31:27
回复
使用道具
举报
照妖镜
程序园永久vip申请,无限下载程序园所有程序/软件/数据/等
这个好,看起来很实用
愆蟠唉
2025-12-26 20:47:44
回复
使用道具
举报
照妖镜
程序园永久vip申请,无限下载程序园所有程序/软件/数据/等
感谢分享,下载保存了,貌似很强大
阙忆然
2026-1-19 01:18:12
回复
使用道具
举报
照妖镜
程序园永久vip申请,无限下载程序园所有程序/软件/数据/等
这个有用。
匣卒
2026-1-20 01:28:08
回复
使用道具
举报
照妖镜
猛犸象科技工作室:
网站开发,备案域名,渗透,服务器出租,DDOS/CC攻击,TG加粉引流
谢谢楼主提供!
谷江雪
2026-1-20 18:09:08
回复
使用道具
举报
照妖镜
猛犸象科技工作室:
网站开发,备案域名,渗透,服务器出租,DDOS/CC攻击,TG加粉引流
东西不错很实用谢谢分享
打阗渖
2026-1-21 13:55:19
回复
使用道具
举报
照妖镜
程序园永久vip申请,无限下载程序园所有程序/软件/数据/等
感谢分享
昝琳怡
2026-1-23 03:32:01
回复
使用道具
举报
照妖镜
程序园永久vip申请,无限下载程序园所有程序/软件/数据/等
感谢分享,学习下。
豺独
2026-1-23 09:39:14
回复
使用道具
举报
照妖镜
猛犸象科技工作室:
网站开发,备案域名,渗透,服务器出租,DDOS/CC攻击,TG加粉引流
新版吗?好像是停更了吧。
甄婉丽
2026-1-26 09:04:16
回复
使用道具
举报
照妖镜
猛犸象科技工作室:
网站开发,备案域名,渗透,服务器出租,DDOS/CC攻击,TG加粉引流
谢谢楼主提供!
钤凑讪
2026-2-8 07:40:41
回复
使用道具
举报
照妖镜
程序园永久vip申请,无限下载程序园所有程序/软件/数据/等
这个好,看起来很实用
娥搽裙
2026-2-8 08:58:15
回复
使用道具
举报
照妖镜
猛犸象科技工作室:
网站开发,备案域名,渗透,服务器出租,DDOS/CC攻击,TG加粉引流
谢谢楼主提供!
阙忆然
2026-2-8 12:13:01
回复
使用道具
举报
照妖镜
程序园永久vip申请,无限下载程序园所有程序/软件/数据/等
yyds。多谢分享
麓吆
2026-2-10 04:51:33
回复
使用道具
举报
照妖镜
猛犸象科技工作室:
网站开发,备案域名,渗透,服务器出租,DDOS/CC攻击,TG加粉引流
很好很强大 我过来先占个楼 待编辑
赴忽
2026-2-10 06:09:27
回复
使用道具
举报
照妖镜
程序园永久vip申请,无限下载程序园所有程序/软件/数据/等
懂技术并乐意极积无私分享的人越来越少。珍惜
蟠鲤
2026-2-10 13:40:19
回复
使用道具
举报
照妖镜
猛犸象科技工作室:
网站开发,备案域名,渗透,服务器出租,DDOS/CC攻击,TG加粉引流
不错,里面软件多更新就更好了
乐敬
2026-2-10 15:57:38
回复
使用道具
举报
照妖镜
程序园永久vip申请,无限下载程序园所有程序/软件/数据/等
收藏一下 不知道什么时候能用到
聊账
2026-2-12 04:04:44
回复
使用道具
举报
照妖镜
猛犸象科技工作室:
网站开发,备案域名,渗透,服务器出租,DDOS/CC攻击,TG加粉引流
用心讨论,共获提升!
下一页 »
1
2
/ 2 页
下一页
高级模式
B
Color
Image
Link
Quote
Code
Smilies
您需要登录后才可以回帖
登录
|
立即注册
回复
本版积分规则
回帖并转播
回帖后跳转到最后一页
签约作者
程序园优秀签约作者
发帖
蓬庄静
2026-2-12 04:04:44
关注
0
粉丝关注
26
主题发布
板块介绍填写区域,请于后台编辑
财富榜{圆}
3934307807
991125
anyue1937
9994892
kk14977
6845359
4
xiangqian
638210
5
神泱
9529
6
韶又彤
9912
7
荪俗
9024
8
宋子
9875
9
蓬森莉
9871
10
俞瑛瑶
10000
查看更多
今日好文热榜
0
微软前CTO长文控诉:Windows被搞成一锅粥!
0
三千年的欲望、痕迹与自感:资本批判与伦理
499
三千年的欲望、痕迹与自感:资本批判与伦理
133
AI上号!即构AI Agent让语音游戏24小时 “
618
AI上号!即构AI Agent让语音游戏24小时 “
347
AI上号!即构AI Agent让语音游戏24小时 “
857
AI上号!即构AI Agent让语音游戏24小时 “
757
AI上号!即构AI Agent让语音游戏24小时 “
116
AI上号!即构AI Agent让语音游戏24小时 “
604
AI上号!即构AI Agent让语音游戏24小时 “
253
AI上号!即构AI Agent让语音游戏24小时 “
108
AI上号!即构AI Agent让语音游戏24小时 “
389
AI上号!即构AI Agent让语音游戏24小时 “
348
聊聊 ASP.NET Core 中间件和过滤器的区别
2
SpringCloud进阶--MySQL主从复制、分库分表
3
企业数字化转型避坑指南:这10个“雷区”90
447
题解:ABC394F - Alkane
887
Kthena + vLLM-Ascend:云原生大模型推理的
189
题解:ABC394F - Alkane
29
AI上号!即构AI Agent让语音游戏24小时 “