找回密码
 立即注册
首页 业界区 业界 平滑加权轮询负载均衡的底层逻辑

平滑加权轮询负载均衡的底层逻辑

樊涵菡 2025-9-28 18:30:36
你好呀,我是歪歪。
五年前,我写了一篇关于平滑加权轮询负载均衡策略的算法。
那是我第一次接触到平滑加权轮询负载均衡策略,最后结果呈现出“平滑”的轮询效果之后,我感觉非常厉害。
但是,在当年的文章中有这样的一句话:
我想了很久,我还是不知道背后的数学原理是什么。
1.png
由于印象过于深刻,所以五年过去了,关于这个问题,不能说日思夜想吧,但也是念念不忘。
最近一次这个问题再次浮现在脑海中的时候,我决定再次对这个问题发起冲锋。
在参考资料以及 DeepSeek 的加持下,这次终于算是“知其然,也知其所以然”了。
不平滑的加权轮询

在说平滑的加权轮询之前,我们还是得用两三句话简单铺垫一下啥是不平衡的加权轮询,方便后面对比。
举个例子。
假设 A,B,C 三台服务器的权重分别为 5:1:1。
如果是不平滑的加权轮询,最终的执行顺序会是这样的:
2.png
会连续选择出权重高的节点,主打一个忙的忙死,闲的闲死。
这样就显得不平滑。
平滑的加权轮询

如果是平滑的加权轮询,它的处理请求的过程是这样的:
假设每个节点有两个权重:

  • 一个是配置的 weight,不会变化。
  • 一个是 currentWeight 会动态调整,初始值为 0。
每次请求进来,选择节点的时候,按照以下三步执行:

  • 遍历节点列表,让每个节点的 currentWeight 都加上自身权重。
  • 然后所有节点中,谁的 currentWeight 最大,谁就会被选中。
  • 被选中后,将选中节点的 currentWeight 减去权重总和。
上面的逻辑非常简单。
接下来我就配合大量的图片,带着你一步步的推演一下这个过程。
还是以 A:B:C=5:1:1 为例。
我们回到这句话中:
  1. 假设每个节点有两个权重:<br>*   一个是配置的 weight,不会变化。<br>*   一个是 currentWeight 会动态调整,初始值为 0。<br>
复制代码
那么最开始,这三个节点,每个节点:

  • 配置的 weight 为 A:B:C=5:1:1。
  • currentWeight 为 A:B:C=0:0:0。
第一次请求

第一次请求进来了,第一步会干啥?
遍历节点列表,让每个节点的 currentWeight 都加上自身权重。
所以,此时 currentWeight 从 A:B:C=0:0:0 变成 A:B:C=5:1:1。
紧接着干啥?
然后所有节点中,谁的 currentWeight 最大,谁就会被选中。
那肯定是 A 的 currentWeight 最大,因为它是 5,另外两个都是 1。
所以,第一次请求,会让 A 节点来处理。
但是,别忘了,还有关键的一步:
被选中后,将选中节点的 currentWeight 减去权重总和。
由于 A 被选中了,所以它的 currentWeight= 5-7=-2。
其中的 7 是 A、B、C 的总权重。
所以,第一次请求过后。
每个节点的 currentWeight 为 A:B:C=-2:1:1。
按照上面的描述,我们画个步骤图:
3.png
如果只看最后结果,就是这样的:
4.png
第二次请求

第一次请求结束后,调整之后的 currentWeight 是 A:B:C=-2:1:1。
现在第二次请求进来了,第一步会干啥?
遍历节点列表,让每个节点的 currentWeight 都加上自身权重。
所以:

  • A 的 currentWeight=-2+5=3
  • B 的 currentWeight=1+1=2
  • C 的 currentWeight=1+1=2
还是 A 的 currentWeight 权重最高,第二次还是  A 来处理这个请求。
由于 A 被选中了,所以它的 currentWeight= 3-7=-4。
此时,每个节点的 currentWeight 为 A:B:C=-4:2:2。
按照上面的描述,我们再画个步骤图:
5.png
因此,第二次请求完成之后,整个结果图是这样的:
6.png
后面的内容哪怕你跳着看都行,但是在这一步,你必须要明白第二次请求的这两组数字是怎么来的:

  • A:B:C=3:2:2
  • A:B:C=-4:2:2
第二次请求搞明白了,后面的请求就是依葫芦画瓢了。
第三次请求

第二次请求结束后,调整之后的 currentWeight 是 A:B:C=-4:2:2。
现在第三次请求进来了,第一步会干啥?
老规矩:
遍历节点列表,让每个节点的 currentWeight 都加上自身权重。
所以:

  • A 的 currentWeight=-4+5=1
  • B 的 currentWeight=2+1=3
  • C 的 currentWeight=2+1=3
这个时候,B、C 的权重都是 3,都最高,怎么办?
按照顺序来,就行。
选择 B。
由于 B 被选中了,所以它的 currentWeight= 3-7=-4。
此时,每个节点的 currentWeight 为 A:B:C=1:-4:3。
第三次请求,对应的步骤图是这样的:
7.png
对应的最终结果图是这样的:
8.png
第四次请求

前面已经手摸手教学了三次了,后面的步骤就不详细描述了,直接上图了:
9.png
对应的最终结果图是这样的:
10.png
第五次请求

步骤图:
11.png
对应的最终结果图是这样的:
12.png
第六次请求

步骤图:
13.png
对应的最终结果图是这样的:
14.png
第七次请求

步骤图:
15.png
对应的最终结果图是这样的:
16.png
第八次请求

我知道你现在可能正在地铁上、公交上,也可能正在走路,在去上班的路上,或者是刚到公司正式开工之前准备摸一会鱼。
反正,不是一个沉浸式的学习场景,所以我画的这么多图,你可能是没有仔细看的,很快就滑到了这里。
没关系,不重要。
但是这第八步,很重要,是转折点,必须要认真看。
这是第八次的步骤图:
17.png
这是第八次请求完成后的最终的结果图:
18.png
你看第八次请求之后的结果,和第一次请求之后的结果,一模一样。
这是什么,朋友?
这是闭环了呀,朋友。
前七次被选中的节点顺序为:
A->A->B->A->C->A->A
现在,闭环了,那后面的请求都会按照这个顺序去执行。
每七次请求,严格符合 A:B:C=5:1:1 的权重。
而且,不会出现连续把请求都发给 A 的情况。
对比一下就很明显了:
19.png
你说这个是不是显得平滑了很多。
功能确实实现了,但是...
关键就是这个但是。
但是,为什么?
经过上面的这一系列操作,它为什么就闭环了?
当年,我想了很久,我还是不知道背后的数学原理是什么。
20.png
反正就是隐隐约约觉得会闭环,但是你让我明明白白的描述出来为什么,我还真是说不出来。
我知道它能工作,但是不能证明它为什么能工作。所以,在我这个数学学渣面前,我觉得它是天才般的算法。
数学之美

现在,我要用数学的理论来证明,它确实是合理的。
这部分的内容,有一个非常重要的参考链接:
https://tenfy.cn/2018/11/12/smooth-weighted-round-robin/
在这个链接里面,作者分别从“证明权重合理性”和“证明平滑性”这两个角度,论证了平滑加权轮询算法。
但是,有些步骤写的很简略,缺少进一步解释。且存在一些跳过简单步骤,直接用“不难得出”一笔带过的情况。
我又是一个数学不太好的娃儿,所以理解起来稍微有点费劲。
幸好有 DeepSeek 可以给我补充一下,我才算是理解了整个过程。
也是因此,才有了这篇文章。
下面的这部分,看起来非常非常“打脑壳”,环境嘈杂、心神不定、心浮气躁的情况下,不建议看。看到数学符号就不舒服的,也不建议看。
21.png
证明权重合理性

首先,我们先证明权重合理性。
翻译过来就是要证明:在一轮循环过后,一个节点被选中的次数等于它的权重。
用数学的语言来表示就是:假设第 i 个节点,它的权重是 ,在一轮循环内,它最多被选中  次。
证明权重合理性就是要证明:
接下来我们开始证明。
假如有 n 个节点,记第 i 个节点的权重是 。
设总权重为:
前面介绍了,平滑加权的过程选择分两步:

  • 第 1 步:遍历节点列表,让每个节点的 currentWeight 都加上自身权重。
  • 第 2 步:将选中节点的 currentWeight 减去权重总和。
所以,n 个节点的初始化值为 [0, 0, …, 0],数组长度为 n,值都为 0。
第一轮选择的第 1 步执行后,数组的值为 [, , …, ]。
假设第 1 步后,最大的节点为 j,则第 2 步就是 节点 j 减去 S。
所以第 2 步之后的数组为 [, , …, -S, …, ]。
执行完第 2 步后,数组的和为:

把上面的 “-S” 移到最后:

而前面我们说了:

所以:
由此可得,每轮选择完后的数组总和都为 0。
这一点,我们从前面的图片中也能得到证实。
你看我标准了颜色的部分,每次选择完成后,三个数字之和恒等于 0:
22.png
假设总共执行 S 轮选择,记第 i 个节点选择了  次,第 i 个节点的当前权重(currentWeight)为 。
假设节点 j 在第 t 轮 (t < S) 之前,已经被选择了  次(即节点 j 权重的次数),记此时第 j 个节点的当前权重为 。
不难得出:
等等...
上面这个“不难得出”的公式,是怎么来的?
23.png
我给你盘一下。
每一轮不管节点 j 是否被选中,都会加上它自己的权重,即 。
那么 t 轮之后,它的权重总共加了  这么多。
而在我们的假设中:节点 j 在第 t 轮 (t < S) 之前,已经被选择了  次。
每次被选中,会减去总权重 S,那就是 。
所以,第 j 个节点的当前权重为
即:
又因为 t 恒小于 S,所以 t - S < 0。
又因为  是大于 0(权重为正数),所以,。
前面假设了总共执行 S 轮选择,t 轮之后,则剩下 S-t 轮。
前面已经证得:
那么在剩余的 S-t 轮中,每轮节点 j 都会增加其权重 (第一步操作)。
因此,在剩余的轮次中,节点 j 的权重将增加
在 S 轮全部结束后,节点 j 的权重为:
由于节点 j 可以是任何一个节点,即 S  轮结束后,每个节点的权重都为 0。
这也符合前面我们证得的:每轮后权重总和为 0 的性质。
同时,从前面的图片中也能得到呼应:
24.png
现在,我们回到这里:
前面假设了总共执行 S 轮选择,t 轮之后,则剩下 S-t 轮。
由于我们前面证得了 S 轮结束后,节点 j 的权重为:
所以在剩下的 S-t 选择中,wj 的值从  开始,每轮增加 ,逐渐趋近于 0,但直到最后一轮才达到 0。
因此,在剩余轮次中的任何时刻,节点 j 的权重  都小于或等于 0(只有在最后一轮结束时才等于 0)。
又因为,前面已经证明的“任何一轮选择后,数组总和都为 0”这个结论。
所以,在剩余轮次中的任何时刻,由于节点 j 的权重  都小于或等于 0,则必定存在一个节点 k 使得 。
因此,剩余轮次中永远不会再选中 j 节点。
这一点,在图片中同样可以验证:
25.png
B、C 节点,在被选中之后,在剩余轮次中的任何时刻,权重都小于 0,只有在最后一轮(即第七次请求)结束时才等于 0。且它们在剩余轮次中都不会被选中了。
好,回到我们的证明中。
因为我们前面假设的是:

  • 假设总共执行 S 轮选择,记第 i 个节点选择了  次。
  • 又假设节点 j 在第 t 轮 (t < S) 之前,已经被选择了  次(即节点 j 权重的次数)。
综上,可以得出,第 i 个节点最多被选中 xi 次,即:
是选中的次数, 是 i 节点的权重。
因为:
所以,可以得出 ,它和  并不冲突。
但是还记得我们要证明的是什么吗?
用数学的语言来表示就是:假设第 i 个节点,它的权重是 ,在一轮循环内,它最多被选中  次。
证明权重合理性就是要证明:
现在我们证明了 ,还多出了  这部分。
这里来个反证法。
如果任何一个  小于 ,则至少有一个其他的节点 k,对应的  必须大于 ,才能保持下面这个公式相等:
但我们已经证得了 , 与之矛盾。
因此,唯一的可能性就是,对于所有的节点 i 来说:
权重合理性,证明完毕!
26.png
证明平滑性

接下来证明平滑性。
要证明平滑性,只要证明不是一直连续选择同一个节点即可。
跟上面一样,假设总权重为 S,假如某个节点 i 连续选择了  次,只要存在下一次选择的不是 i ,即可证明是平滑的。
假设 ,即它还差一次就到了最大被选中次数了。
此是第 i 个节点的当前权重为 。
不难得出:
这个不难得出就不展开讲了,前面证明权重合理性的时候已经“不难得出”过了。
代入:
即:
前面介绍了,平滑加权的过程选择分两步:

  • 第 1 步:遍历节点列表,让每个节点的 currentWeight 都加上自身权重。
  • 第 2 步:将选中节点的 currentWeight 减去权重总和。
接下来,证明下一轮的第 1 步执行完的值  不是最大的即可。
代入前面算出的 :
²因为  恒小于 S,除去 i 节点外,其他节点的权重之和至少为 1 ,所以:
代入上面:
所以,第 t 轮后,对于 i 节点,在执行完第 1 步后的当前权重值为:
如果这 t 轮刚好是最开始的 t 轮,即,从第 1 轮到第 t 轮,节点 i 都被选中。
此时,必定存在另一个节点 j 的当前权重值为

节点 j 在执行完第 1 步后的当前权重值就变成了:
由于:
,所以:
因此,节点 j 的权重,至少为 2,而节点 i 的权重至多为 1。
所以,节点 j 的权重大于节点 i 的权重,节点 i 不会被选中。
这就证明了平滑性。
27.png
One More Thing

前面我提到了一个链接:
https://tenfy.cn/2018/11/12/smooth-weighted-round-robin/
这个链接,你直接打开的话是这样的:
28.png
不知道为什么被作者删除了。
但是为什么我还能参考呢?
这就得说到很久以前,我在网上吃瓜的时候,捡到的一个宝藏网站。
29.png
首先,访问这个网站需要你掌握较为正确的上网的姿势:
https://archive.org/
30.png
这个网站是"互联网档案馆"(Internet Archive),1996 年成立的非营利组织维护的网站。
目的是建立一个数字化的全球互联网图书馆,以保留互联网上的文化遗产,使其能够被后代访问和研究。
收藏了的内容有免费书籍、电影、软件、音乐、网站等。
31.png
前面的 946B 的 B 我还专门查了一下这是个什么计数单位。
1B=10亿,946B 就是 9460 亿个网站。
那么这个网页可以干什么呢?
我给你展示一个。
比如,我想看看淘宝网的首页变迁历史。
那么我可以把淘宝的域名放在这里,进行搜索:
32.png
搜索结果是这样的:
33.png
颜色越深代表快照越多:
34.png
从上面的时间轴来看,从 2003 年这个网站上就有淘宝首页的快照了,截至到现在有 29w 个快照,跨越了 20 年。
第一个快照是 2003 年 6 月 12 日,彼时的淘宝正式上线运营了 1 个月的时间,一眼望去,这厚重的历史感:
https://web.archive.org/web/20030612023436/http://www.taobao.com/
35.png
这是 2005 年 11 月 1 日的淘宝:
36.png
这是 2008 年 12 月 23 日的淘宝:
37.png
越往后翻,越眼熟,越不像是“擦边小网站”,这些都是淘宝成长的痕迹。
所以,同理,我试着把前面提到的链接放到这里去搜索一下。
就能看到从 2021 年就开始采集到这个网站。
38.png
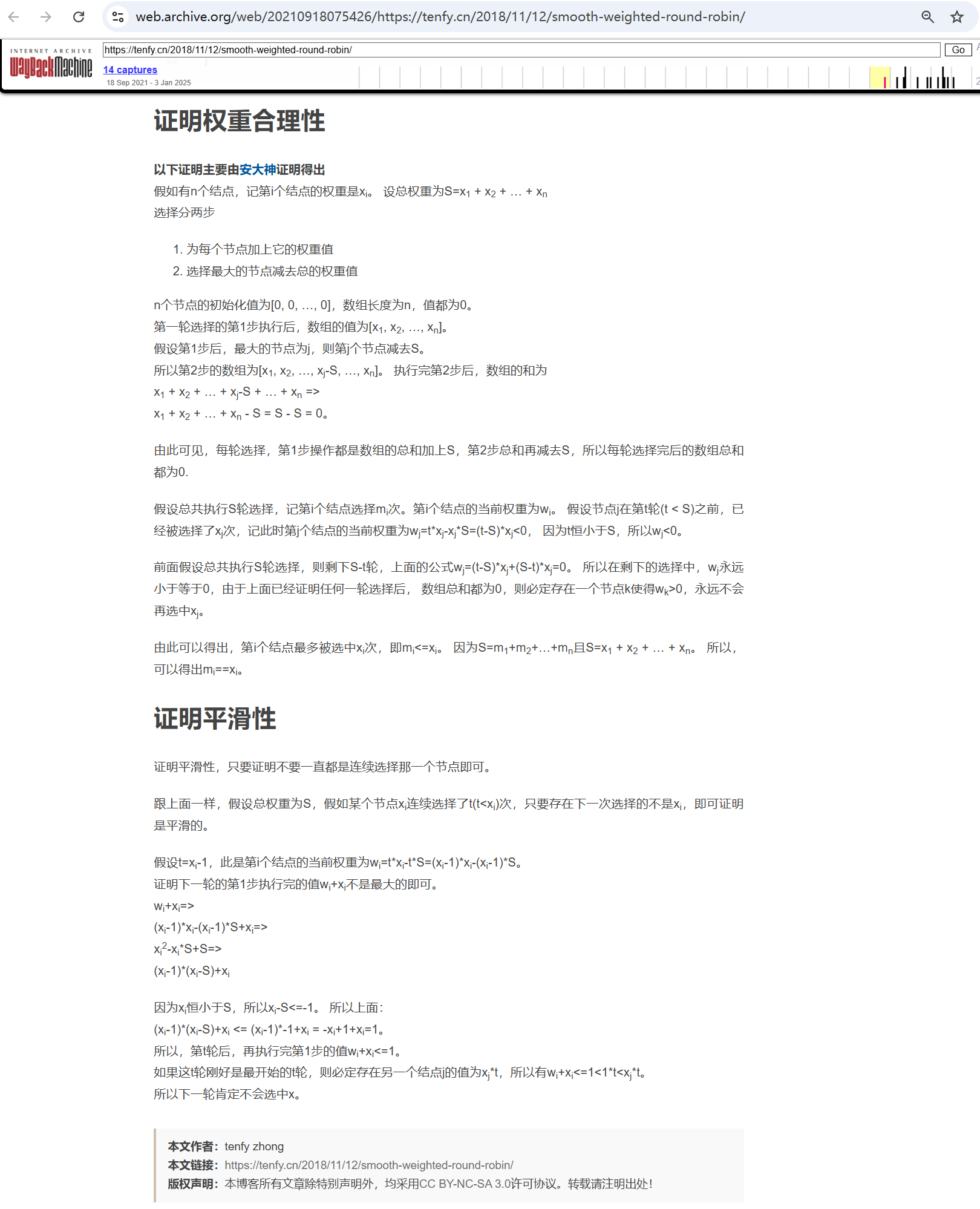
这个链接就能直接访问到当时还没被删除的原文:
https://web.archive.org/web/20210918075426/https://tenfy.cn/2018/11/12/smooth-weighted-round-robin/
39.png
但是我不知道为什么作者把这篇文章删除了?
难道是有什么漏洞?
不应该啊?
我感觉没毛病啊。
如果真的有漏洞,那么我这篇文章的证明部分也有一样的漏洞。
所以,如果你发现了有 BUG 的地方,或者有其他更加简单的证明方式、或者其他的参考文献什么的。
欢迎扔在评论区,我再学习学习。

来源:程序园用户自行投稿发布,如果侵权,请联系站长删除
免责声明:如果侵犯了您的权益,请联系站长,我们会及时删除侵权内容,谢谢合作!

相关推荐

2025-10-30 11:56:23

举报

2025-11-28 00:55:50

举报

2026-1-15 07:30:21

举报

2026-1-17 04:47:17

举报

2026-1-18 12:43:47

举报

2026-1-21 15:22:44

举报

2026-1-22 14:09:15

举报

喜欢鼓捣这些软件,现在用得少,谢谢分享!
2026-1-24 07:31:43

举报

12下一页
您需要登录后才可以回帖 登录 | 立即注册