登录
/
注册
首页
论坛
其它
首页
科技
业界
安全
程序
广播
Follow
关于
导读
排行榜
资讯
发帖说明
登录
/
注册
账号
自动登录
找回密码
密码
登录
立即注册
搜索
搜索
关闭
CSDN热搜
程序园
精品问答
技术交流
资源下载
本版
帖子
用户
软件
问答
教程
代码
写记录
写博客
小组
VIP申请
VIP网盘
网盘
联系我们
发帖说明
道具
勋章
任务
淘帖
动态
分享
留言板
导读
设置
我的收藏
退出
腾讯QQ
微信登录
社区
›
业界区
›
业界
业界
今日:
543
|
主题:
10847
收藏本版
(
0
)
推荐主题
应急响应-日志分析
当自己真的发布一款产品
HEIF:更高质量、更小体积,开启 HarmonyOS 图像新体验
阿里巴巴为什么禁止超过3张表join?
开发的设计和重构,为开发效率服务
Windows桌面应用自动更新解决方案SharpUpdater5发布
历劫波,明真我——Debug Commune
用上了 Claude Code,才发现 Cursor 和 Gemini Cli 都是弱智
我和AI不得不说的故事:现在是最好的时代也是最坏的时代
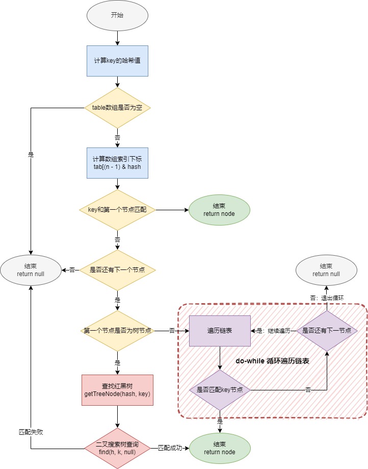
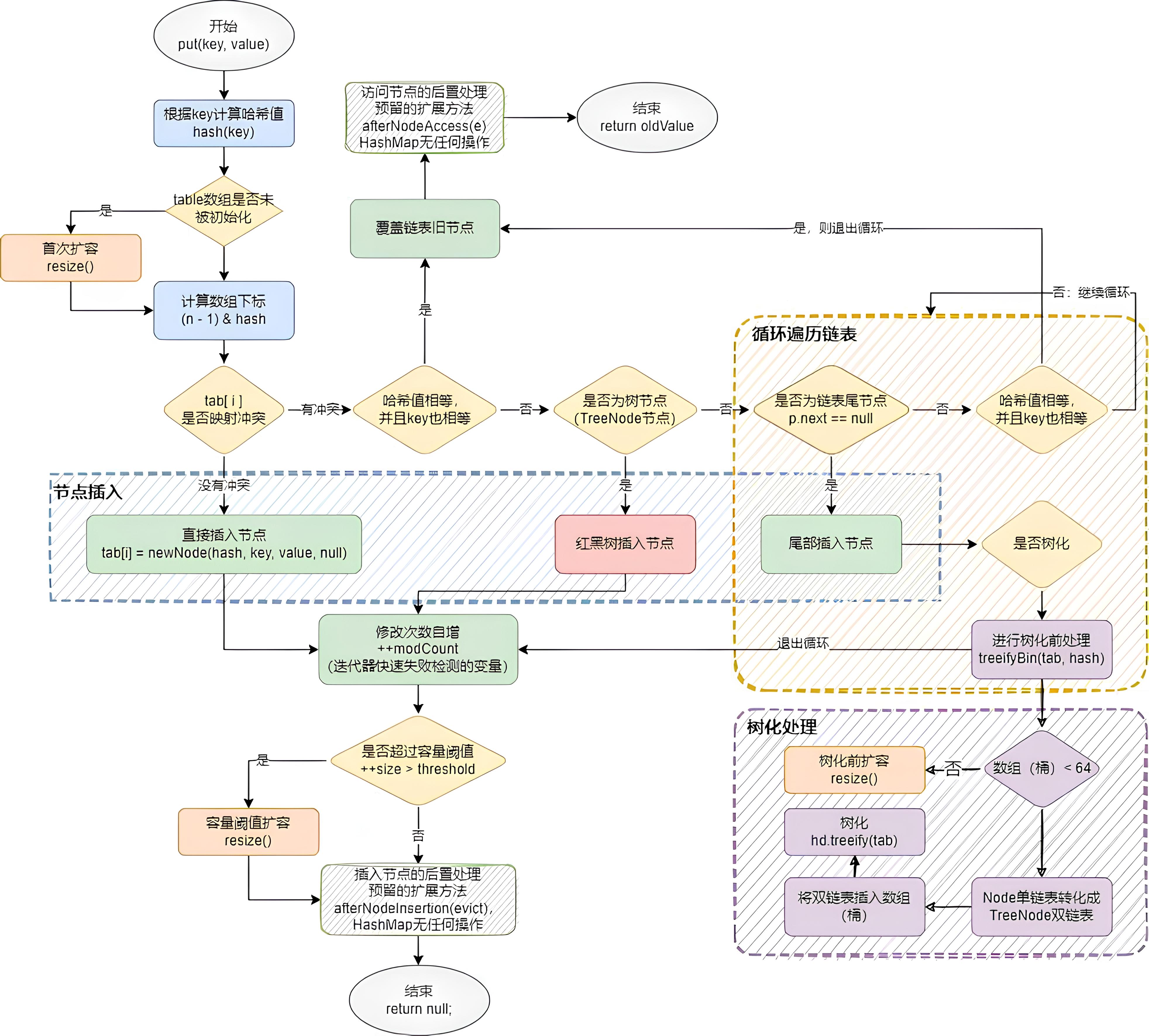
HashMap居然可以和它直接合体???
面试官:如何确保动态线程池任务都执行完?
新窗
综合排序
最新主题
热门推荐
精选内容
FastAPI 错误处理与自定义错误消息完全指南:构建健壮的 API 应用 ️
title: FastAPI 错误处理与自定义错误消息完全指南:构建健壮的 API 应用 来源:程序园用户自行投稿发布,如果侵权,请联系站长删除 免责声明:如果侵犯了您的权益,请联系站长,我们会及时删除侵权内容,谢谢合作! ...
炀餮氢
4 天前
426
0
2
Burp Scanner 使用指南:爬虫与漏洞检测全流程解析
前言 在 Web 渗透测试中,Burp Suite 不仅是一款功能强大的抓包工具,还内置了全面的漏洞扫描模块 —— Burp Scanner。它通过内置的爬虫(Crawler)自动构建网站结构,并结合被动与主动扫描器(Scanner)对目标进行漏洞检测,是执行高效 ...
赏勿
4 天前
588
0
3
你可以终止 forEach 吗?
来源:程序园用户自行投稿发布,如果侵权,请联系站长删除 免责声明:如果侵犯了您的权益,请联系站长,我们会及时删除侵权内容,谢谢合作!
决任愧
4 天前
943
0
6
改进基础要素,解放医疗AI生产力
南京都昌信息科技有限公司 袁永福 2025-9-9 ■■ 前言 在AI时代,算力、数据、算法是三大核心基础要素,同时还必须满足合规性。在中国的HIT领域中,要解放AI的生产力,就需要在这些核心要素上做足功夫,否则基础不牢,地动山摇 ...
皮仪芳
4 天前
417
0
4
文献精读:气候变化、CO2浓度提高和土地利用变化对全球陆地蒸散发的影响分析
阅读文献是Liu(2021)发表的《Response of global land evapotranspiration to climate change, elevated CO2, and land use change》。 01 引言:研究背景和目的 1.1 陆地蒸散发(ET)的重要性 论文首先阐述了陆地蒸散发的重要性,陆地通 ...
姥恫
4 天前
1102
0
8
【光照】[光照模型]是什么?以UnityURP为例
【从UnityURP开始探索游戏渲染】专栏-直达 核心定义 光照模型是计算机图形学中用于模拟光线与物体表面相互作用的数学算法,它通过计算光能传播的物理特性,决定场景中每个像素的最终颜色值。其本质是求解光能传输方程的简化实现 ...
上官银柳
4 天前
811
0
1
手把手部署n8n
n8n 是当前非常热门的开源 AI 工作流平台,在 GitHub 上已获得超过九万颗 star。 通过 n8n,用户可以拖拽节点,轻松搭建复杂的 AI 工作流。每个节点都支持上千种插件,可灵活集成各类外部系统,实现数据在不同系统间的自由流转。 n8n 以 ...
闻人莹华
4 天前
106
0
2
独立开发者如何找到低竞争、高潜力产品并高效营销?
颜清华
4 天前
60
0
3
【.NET必读】RabbitMQ 4.0+重大变更!C#开发者必须掌握的6大升级要点
RabbitMQ 作为一款广受欢迎的消息队列中间件,近年来从 3.x 版本升级到 4.0+,带来了显著的功能增强和架构调整。与此同时,其官方 C# 客户端也从 6.x 版本跃升至 7.0,引入了全新的编程模型和性能优化。这些变化不仅提升了 RabbitMQ 及其 ...
勺缓曜
4 天前
825
0
3
go学习笔记:s4 = append(s4[:2], append([]int{3}, s4[2:]...)...)
在 Go 语言中,append 后面的三个点 ... 是展开操作符(spread operator) 基本概念 ... 用于将切片展开为独立的元素,传递给函数或 append 函数。 代码: 分解这个表达式: 具体例子: 假设 s4 = [1,2,3,4,5] 其他常见用法: ...
判涔
4 天前
1018
0
4
SeaTunnel(2.3.12)部署及其Demo(含CDC实时采集demo)
SeaTunnel部署及其Demo 从上图可以看出seatunnel的conf(执行命令文件),主要是source、transform、sink组成 来源:程序园用户自行投稿发布,如果侵权,请联系站长删除 免责声明:如果侵犯了您的权益,请联系站长,我们会及时删除侵权 ...
峰邑
4 天前
629
0
1
使用 vxe-table 将行数据标记为删除状态
vxe-table 如何将行标记为删除状态,不是直接删除 官网:https://vxetable.cn vxe-table 支持直接将数据标记待删除状态,通过调用 setPendingRow 方法标记为待删除状态 https://gitee.com/x-extends/vxe-table 来源:程序园用户自行投 ...
公西颖初
4 天前
759
0
4
上周热点回顾(7.28-8.3)
热点随笔: · AI 的力量,开发者的翅膀:欢迎使用字节旗下的 AI 原生开发工具 TRAE (博客园团队) · 2025年:是时候重新认识System.Text.Json了 (.NET骚操作) · 「闲聊文」准大三的我,思前想后还是不搞java/IT了 (crhl-yy) · ...
铝缉惹
4 天前
617
0
5
彩笔运维勇闯机器学习--lasso回归
前言 彩笔运维勇闯机器学习,今天我们来讨论一下lasso回归,本期又是一起数学推理过程展示 坐标下降法 目标找到一组参数,使目标函数值最小。比如\(f(x,y)=3x^2+5xy+10y^2\),要找到\(x,y\)使得\(f(x,y)\)取值最小 \[x_j^{(k+1)} = \a ...
饮邺谲
4 天前
705
0
4
有用的包 #Python
整理一点有用的包,持续更新中~ pandas 数据处理神器,一维、二维数据,安装命令pip install pandas 读取文件写文件查看数据索引与切片修改列缺失值处理去重/排序重命名/重置索引字符串处理时间日期处理pdfminer.six 可以从pdf中提取纯 ...
事值
4 天前
896
0
4
【SQL周周练】一千条数据需要做一天,怎么用 SQL 处理电表数据(如何动态构造自然月)
大家好,我是“蒋点数分”,多年以来一直从事数据分析工作。从今天开始,与大家持续分享关于数据分析的学习内容。 本文是第 6 篇,也是【SQL 周周练】系列的第 5 篇。该系列是挑选或自创具有一些难度的 SQL 题目,一周至少更新一篇。后续 ...
邹语彤
4 天前
557
0
4
浅谈WEB页面提速(前端向)
记得面试现在这份工作的时候,一位领导语重心长地谈道——当今的世界是互联网的世界,IT企业之间的竞争是很激烈的,如果一个网页的加载和显示速度,相比别人的站点页面有那么0.1秒的提升,那也是很大的一个成就。 然后我不知道怎么写下去 ...
薛小春
4 天前
623
0
3
Nuxt.js 应用中的 app:resolve 事件钩子详解
title: Nuxt.js 应用中的 app:resolve 事件钩子详解 date: 2024/10/17 updated: 2024/10/17 author: cmdragon excerpt: app:resolve 是 Nuxt.js 中的生命周期钩子,在解析 app 实例后调用。这个钩子允许开发者在应用完全初始化后执行 ...
溜椎干
4 天前
119
0
2
Silverlight与微软技术(上):微软抛弃Silverlight了么?
话说,在最近的PDC上,微软的副总裁Bob Muglia说了类似的话“我们对Silverlight的策略改变了,我们要用HTML5来实现跨平台的应用程序”,于是乎,社区铺天盖地响起了“微软要抛弃Silverlight”的调调。出现这个说法并不奇怪,媒体转述一遍 ...
嗦或
4 天前
503
0
5
vxe-table 实现行与列反转,翻转表格行与列数据显示
vxe-table 实现行与列反转,翻转表格行与列数据显示 查看官网:https://vxetable.cn gitbub:https://github.com/x-extends/vxe-table gitee:https://gitee.com/x-extends/vxe-table 反转表格,只需要将 columns 和 data 数据进行反转 ...
咳镘袁
4 天前
1002
0
3
下一页 »
1 ...
189
190
191
192
193
194
195
196
... 543
/ 543 页
下一页
返 回
快速发帖
还可输入
80
个字符
高级模式
B
Color
Image
Link
Quote
Code
Smilies
您需要登录后才可以发帖
登录
|
立即注册
本版积分规则
发表帖子
转播给听众
发帖
业界
收藏
10847
本版主题
0
收藏人数
板块介绍填写区域,请于后台编辑
财富榜{圆}
3934307807
991124
anyue1937
9994893
kk14977
6845358
4
xiangqian
638210
5
韶又彤
9997
6
宋子
9983
7
闰咄阅
9993
8
刎唇
9993
9
俞瑛瑶
9998
10
蓬森莉
9951
查看更多
社区公告
本月热榜
1002
精读 GitHub - servo 浏览器(一)
366
小白也能看懂的RLHF:基础篇
374
前端跨标签页通信方案(下)
817
Java初尝试:电梯调度迭代开发
229
痞子衡嵌入式:i.MXRT中FlexSPI外设速度上
560
GPUStack v2:推理加速释放算力潜能,开源
166
AWTK上使用Signal/Slot解决多页面同步的问
413
APEX实战第6篇:APEX 如何接入业务数据库用
1018
基于DeepSeek-R1 15b微调训练自主的领域大
722
基于LangGraph开发复杂智能体学习一则
896
有用的包 #Python
310
.NET周刊【11月第2期 2025-11-09】
359
每周读书与学习->JMeter性能测试脚本编写实
152
Flask入门:轻松掌握API路由定义
374
信竞回忆录
621
宇树 Qmini 双足机器人训练个人经验总结
241
[源码系列:手写Spring] AOP第二节:JDK动
302
Linux 通用软件包 AppImage 打包详解
896
(让 Java IA & MCP 更简单 )Solon AI v3.
588
⚠️登录认证功能的成长过程:整体概述